Russian Federation
Russian Federation
Russian Federation
Russian Federation
Russian Federation
UDC 69
High-quality preparation and maintenance of executive documentation are a critical condition not only for the successful implementation of an investment and construction project, but also for the subsequent effective operation of the capital construction project. The formation and maintenance of executive documentation at the proper level is a mandatory element of life cycle management of a capital construction project, significant both at the construction stage and during operation. The purpose of the study is to establish the procedure for maintaining executive documentation in electronic form. The research methodology involves the analysis of regulatory and technical documents and legislative acts, scientific and technical literature, and modeling the process of interaction between construction supervision participants when maintaining executive documentation in electronic form. The analysis results allowed us to organize the key factors into groups. The "ID Management" group reflects the general factors influencing the process as a whole, while the "Software Use" group focuses on factors that arise when using various software products. The results of the analysis of regulatory documents and scientific and technical literature made it possible to identify and group the main factors that negatively affect the maintenance of executive documentation. As a result of the study, a general procedure for maintaining executive documentation in electronic form was developed, reflecting the interaction of construction supervision participants and ensuring transparency of procedures and proper control.
executive documentation, labor productivity, construction supervision, information modeling methods, risk factors
Введение
Качественная подготовка и ведение исполнительной документации выступают критически важным условием не только для успешной реализации инвестиционно-строительного проекта, но и для последующей эффективной эксплуатации объекта капитального строительства.
Состав, структура, формальные требования и процедуры ведения данной документации устанавливаются и регламентируются Градостроительным кодексом РФ, положениями Сводов правил, национальных и межгосударственных стандартов, а также иных нормативных актов. В отдельных случаях дополнительные требования могут формулироваться предписаниями органов государственного строительного надзора и службами застройщика (технического заказчика).
В соответствии с решением уполномоченных сторон (застройщика, технического заказчика, ответственного эксплуатанта или регионального оператора) формирование исполнительной документации при строительстве, реконструкции или капитальном ремонте объектов капитального строительства может вестись исключительно в электронной форме, без обязательного создания бумажного аналога.
Цифровизация процессов ведения исполнительной документации создает предпосылки для оптимизации ресурсов в строительных организациях: сокращаются как прямые затраты на документирование, повышается производительность труда, так и продолжительность цикла подготовки и согласования документации, характерного для бумажного формата [1,2,3].
Несмотря на заметный прогресс, цифровая трансформация находится на этапе становления, где ключевыми задачами остаются оптимизация существующих решений и интеграция комплексных системных улучшений для достижения максимальной эффективности и отказоустойчивости.
Целью исследования является установление порядка ведения исполнительной документации в электронном виде.
Для достижения поставленной цели сформированы следующие задачи:
- анализ нормативно-технической и правовой базы, научно-технической литературы;
- выявление факторов, влияющих на процессы при ведении исполнительной документации в электронном виде;
- установление порядка ведения исполнительной документации в электронном виде.
Установленный порядок позволит систематизировать процедуры на этапе ведения исполнительной документации в электронном виде, тем самым упростить процесс взаимодействия участников строительного контроля.
Материалы и методы
Для установления порядка ведения исполнительной документации в электронном виде были использованы следующие методы научного исследования: анализ нормативно-технических документов и законодательных актов, научно-технической литературы, моделирование процесса взаимодействия участников строительного контроля при ведении исполнительной документации в электронном виде.
Анализ нормативной базы показал, что на сегодняшний день отсутствует единый исчерпывающий перечень исполнительной документации по видам работ, позволяющий полноценно осуществлять планирование строительного контроля исключать риски возникновения необходимости подготовки дополнительной технической документации. Также действующие нормативные документы в области технологий информационного моделирования не составляют достаточную единую согласованную систему стандартов и регламентов, которая могла бы позволить полноценно осуществлять обмен данными между различными программными продуктами.
Параметры и регламент ведения конкретной исполнительной документации устанавливаются предписаниями широкого спектра нормативных документов. Данное многообразие регуляторов зачастую порождает на практике не единообразные, а иногда и конфликтующие подходы к ее оформлению и учету.
Сложности в организации технического документооборота — распространенное явление в строительной отрасли. Отсутствие единой методологии формирования и ведения исполнительной документации в ходе капитального строительства (реконструкции, капитального ремонта) не только создает существенные затруднения для профильных специалистов, но и приводит к значительному увеличению трудозатрат на ее оформление [4].
Анализ существующих программных продуктов выявил их ключевой недостаток: отсутствие сквозной функциональности для цифровизации строительного контроля. Ни один из них не предоставляет законченного инструмента для автономного (без участия сторонних систем) создания электронной исполнительной документации [5, 6].
Несмотря на это, отраслевые компании активно внедряют коммерческие программные продукты, проводя их глубокую доработку для конкретных нужд и используя в связке с иным программным обеспечением. Данный подход, хотя и требует существенных ресурсов, находит свое отражение и допускается в современной нормативно-технической базе [5].
Использование программно-технических комплексов, основанных на принципах системы обмена данными (СОД), в организации строительных процессов, в том числе при строительном контроле, способствует созданию более структурированного и контролируемого механизма информационного взаимодействия между участниками производства [7].
Проблематика, связанная с формированием и ведением исполнительной документации, уже становилась предметом научного анализа, в ходе которого исследователи изучали возникающие трудности и факторы, их обуславливающие [7-10].
Были выявлены такие факторы, как: отсутствие единой нормативной базы, отсутствие унифицированных форм документов, схожесть содержания многих документов, приводящая к практике их механического копирования, способствующей тиражированию ранее допущенных неточностей и т.д. [11, 12].
Определенные в ходе анализа основные факторы были распределены на группы «Ведение ИД» и «Применение ПО» (таблица 1).
Таблица 1
Факторы, влияющие на ведение исполнительной документации
|
№ |
Группа факторов |
Текст |
|
1 |
Ведение ИД |
Дублирование операций при ведении ИД |
|
2 |
Недостаточность квалифицированных кадров, обладающих нужными навыками для эффективной работы в ПО |
|
|
3 |
Допущение технических ошибок при ведении исполнительной документации |
|
|
4 |
Отсутствие единого порядка ведения исполнительной документации |
|
|
5 |
Применение ПО |
Непонятный интерфейс |
|
6 |
Не единообразный набор функционала у различного ПО |
|
|
7 |
отсутствие электронных форм исполнительной документации |
|
|
8 |
возникновение проблем с техподдержкой ПО |
|
|
9 |
отсутствие интеграции с государственными информационными системами |
|
|
10 |
отсутствие интеграции с информационной моделью объекта |
|
|
11 |
отсутствие бесплатной лицензии |
|
|
12 |
отсутствие функционала выгрузки форм в xml формате |
На основе проведенного анализа была выстроена технологическая последовательность осуществления процедур при ведении исполнительной документации в электронном виде.
Результаты
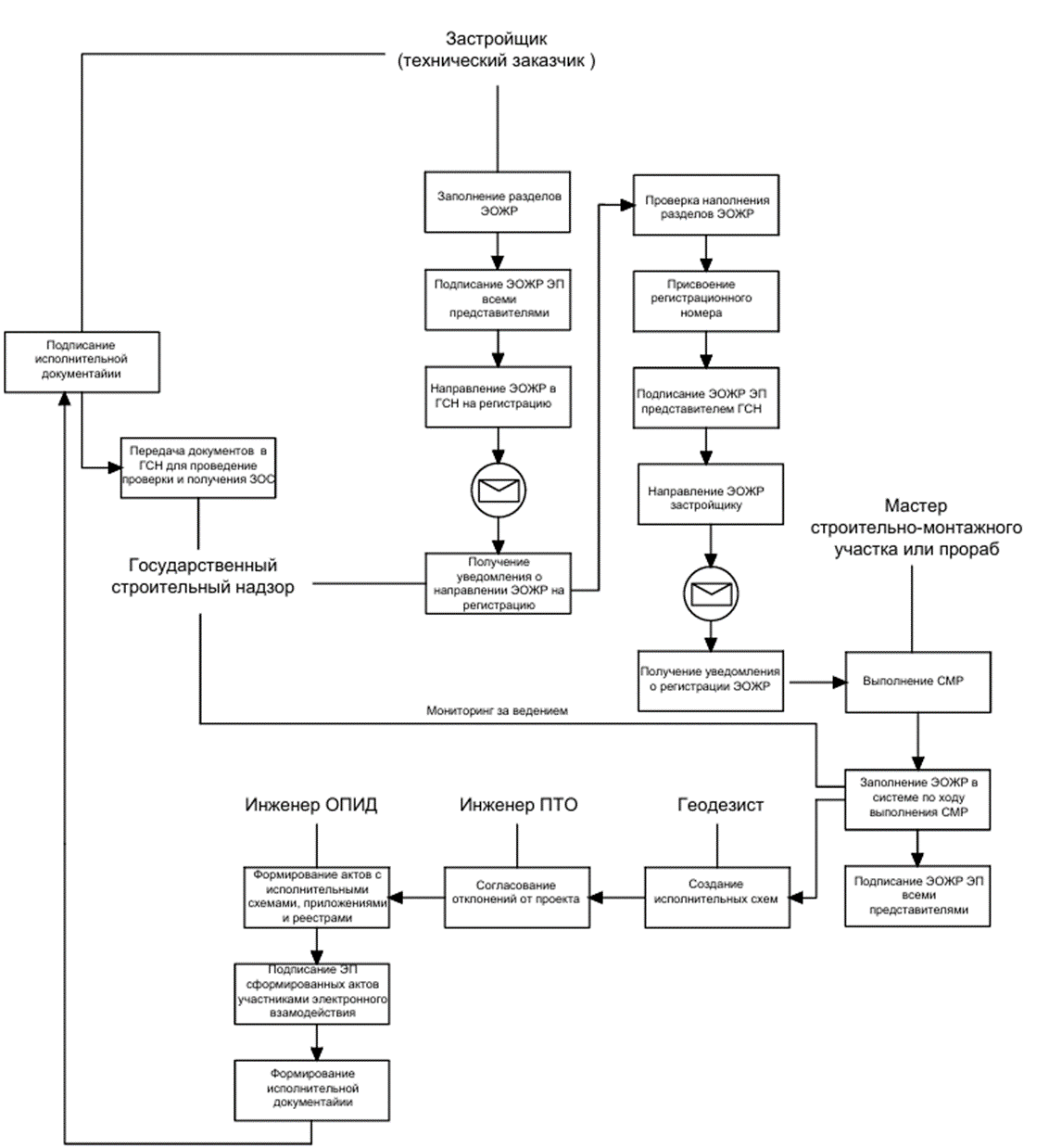
В результате исследования сформирован порядок ведения исполнительной документации в электронном виде. Для удобства восприятия составляющие процессы систематизированы в единой блок-схеме. Блок-схема описывает процесс взаимодействия между различными участниками инвестиционно-строительного проекта, включая застройщика, государственный строительный надзор (ГСН), мастеров строительно-монтажных участков, геодезистов, инженеров ПТО и других специалистов. Основной акцент сделан на заполнении и регистрации Электронного журнала работ (ЭОЖР), а также на формировании и передаче исполнительной документации (рисунок 1).

Рис. 1. Порядок ведения исполнительной документации в электронном виде
Ведение исполнительной документации в электронном виде осуществляется в следующей последовательности:
На начальном этапе происходит заполнение разделов Электронного общего журнала работ (ЭОЖР). Этот документ является ключевым для учета выполнения строительно-монтажных работ (СМР). Заполнение осуществляется в электронной системе, где фиксируются все этапы строительства (капитального ремонта, реконструкции), включая данные о выполненных работах, используемых материалах, оборудовании и т.д.
После заполнения разделов ЭОЖР, документ должен быть подписан электронной подписью (ЭП) всеми ответственными представителями, участвующими в проекте. Это включает застройщика, технического заказчика, мастеров участков, геодезистов и других специалистов.
После подписания ЭОЖР направляется в Государственный строительный надзор (ГСН) для регистрации. ГСН — это орган, который контролирует соблюдение норм и правил в строительстве.
ГСН осуществляет проверку разделов ЭОЖР в соответствии с установленными требованиями. Проверка включает следующие критерии: проверка полноты данных, правильность заполнения; соблюдение нормативных документов.
По факту проверки и отсутствии замечаний ГСН присваивает номер ЭОЖР.
Далее представитель ГСН подписывает ЭОЖР по средствам электронной подписи, тем самым подтверждая соответствие документа требованиям нормативных документов и наличие регистрации.
Прошедший проверку органами ГСН ЭОЖР направляется застройщику (техническому заказчику) для дальнейшего применения.
В процессе выполнения СМР геодезисты и другие специалисты создают исполнительные схемы, которые отражают фактическое выполнение работ и их соответствие проекту.
Если в процессе строительства возникают отклонения от проектной документации, они должны быть согласованы с ответственными лицами, такими как инженеры ПТО (производственно-технического отдела).
В процессе выполнения СМР или ремонтно-строительных работ ЭОЖР продолжает заполняться в электронной системе. Все изменения, отклонения и выполненные работы фиксируются в реальном времени.
После завершения определенного этапа работ ЭОЖР снова подписывается электронной подписью всеми ответственными представителями.
Акты, исполнительные схемы, и иная исполнительная документация формируются на основе данных, которые фиксируются в ЭОЖР.
Акты освидетельствования работ, ответственных конструкций и иные документы также подписываются участниками строительного контроля по средствам электронной подписи.
По завершению производства СМР или РСР осуществляется комплектация исполнительной документации.
Исполнительная документация подписывается ответственными лицами, что подтверждает ее достоверность и соответствие требованиям нормативных документов.
Строительная организация, после завершения строительных работ и подготовки полного комплекта исполнительной документации, отправляет уведомление в ГСН через установленную электронную систему о готовности документации к проверке. Цель этой передачи – проведение ГСН итоговой проверки построенного (реконструируемого) объекта и получение Заключения о соответствии (ЗОС), необходимого для ввода объекта в эксплуатацию.
Вышеизложенный порядок отражает процесс взаимодействия между различными участниками инвестиционно-строительного проекта, начиная с заполнения и регистрации ЭОЖР, выполнения СМР или РСР и заканчивая формированием и передачей исполнительной документации в ГСН. Каждый этап порядка требует четкого соблюдения процедур и подписания документов по средствам электронной подписи, что обеспечивает прозрачность и контроль за процессом строительства (реконструкции, капитального ремонта).
Заключение
В результате исследования установлен общий порядок ведения исполнительной документации в электронном виде, позволяющий четко контролировать процессы.
Перспективным вектором развития исследований в данной области представляется оценка факторов, влияющих на ведение исполнительной документации, и разработка организационно-технологических решений по их минимизации или исключению, также анализ возможностей и разработка механизмов расширения функциональности специализированного программного обеспечения за счет модернизации существующих и создания новых модулей. Реализация этого подхода позволит значительно повысить эффективность труда и оптимизировать рабочие процессы всех участников системы строительного контроля.
При анализе программного обеспечения для ведения исполнительной документации целесообразно учитывать прежде всего наличие надежных механизмов защиты информации от несанкционированного доступа и потери, полноту инструментария, необходимого для выполнения полного цикла работ в рамках строительного контроля, интуитивность и удобство взаимодействия пользователя с системой, сокращающие время на обучение и рутинные операции, экономическую обоснованность затрат на ПО относительно предоставляемых им возможностей.
1. Larionov A. N., Prikhod'ko A.V. Razvitiye vnedreniya tekhnologiy informatsionnogo modelirovaniya pri realizatsii zhilishchnykh investitsionno-stroitel'nykh proyektov [Development of the implementation of information modeling technologies in the implementation of housing investment and construction projects] // Vestnik MGSU. – 2023. – T. 18, No 2. – Pp. 270-282. – DOIhttps://doi.org/10.22227/1997-0935.2023.2.270-282 EDN: https://elibrary.ru/ZVIYHH
2. Sinenko S.A., Gnatus' M.A. Sovershenstvovaniye podgotovki ispolnitel'noy dokumentatsii po vozvedeniyu zdaniy i sooruzheniy v sovremennykh usloviyakh [Improving the preparation of executive documentation for the construction of buildings and structures in modern conditions] // Inzhenernyy vestnik Dona. – 2020. – No 2(62). – P. 3. EDN: https://elibrary.ru/ESSVXJ
3. Gol'chenko P.V. Sovershenstvovaniye tekhnologii stroitel'nogo kontrolya s pomoshch'yu ispol'zovaniya BIM - modeli i programmno-apparatnogo kompleksa [Improving construction control technology through the use of a BIM model and a hardware and software complex] // Innovatsii. Nauka. Obrazovaniye. – 2023. – No 72. – Pp. 104-112. EDN: https://elibrary.ru/YFFJBL
4. Voronkov I.Ye., Alabin A.V., Yegorova D.V., Vasil'yeva D. A. Problemy i perspektivy tsifrovizatsii protsessov podgotovki i soglasovaniya ispolnitel'noy dokumentatsii (na primere ekosistemy Exon) [Problems and prospects of digitalization of the processes of preparation and approval of executive documentation (on the example of the Exon ecosystem)] // Stroitel'noye proizvodstvo. – 2023. – No 2. – Pp. 165-170. – DOIhttps://doi.org/10.54950/2658534020232165 EDN: https://elibrary.ru/HKBDJV
5. Orlov V.A., Pashinskiy I.M., Usmonov D.KH.U. Otsenka effektivnosti vedeniya stroitel'nogo kontrolya s primeneniyem tekhnologii "sreda obshchikh dannykh" [Evaluation of the efficiency of construction supervision using the "common data environment" technology] // Aktual'nyye voprosy sovremennoy nauki i obrazovaniya: sbornik statey XXXV Mezhdunarodnoy nauchno-prakticheskoy konferentsii. V 2 chastyakh, Penza, 20 yanvarya 2024 goda. – Penza: Nauka i Prosveshcheniye (IP Gulyayev G.YU.), 2024. – Pp. 162-170. EDN: https://elibrary.ru/BHGXPS
6. Luo H., Lin L., Chen Ke. [et al.] Digital technology for quality management in construction: A review and future research directions // Developments in the Built Environment. – 2022. – Vol. 12. – P. 100087. – DOIhttps://doi.org/10.1016/j.dibe.2022.100087. EDN: https://elibrary.ru/XCZTSV
7. Bykova L.M., Ashikhmin O.V. Sovershenstvovaniye vedeniya ispolnitel'noy dokumentatsii na stroitel'nykh ob"yektakh [Improving the management of executive documentation at construction sites] // Sovremennyye metody i innovatsii v nauke: sbornik statey mezhdunarodnoy nauchnoy konferentsii, Volgograd, 25 yanvarya 2023 goda. – Sankt-Peterburg: Chastnoye nauchno-obrazovatel'noye uchrezhdeniye dopolnitel'nogo professional'nogo obrazovaniya Gumanitarnyy natsional'nyy issledovatel'skiy institut «NATSRAZVITIYe», 2023. – Pp. 26-30. – DOIhttps://doi.org/10.37539/230125.2023.72.14.004.
8. Lapidus A.A., Kuzmina T.K., Bolshakova P.V. Improving the procedure for interaction between participants in the construction control system in order to increase labor productivity // Construction Materials and Products. – 2024. – Vol. 7, No 4. – DOIhttps://doi.org/10.58224/2618-7183-2024-7-4-1. EDN: https://elibrary.ru/SULUUG
9. Martin L., Benson L. Relationship quality in construction projects: A subcontractor perspective of principal contractor relationships // International Journal of Project Management. – 2021. – Vol. 39, No 6. – Pp. 633-645. – DOIhttps://doi.org/10.1016/j.ijproman.2021.05.002. EDN: https://elibrary.ru/RTFHTG
10. A. Mohsen Alawag, W. Salah Alaloul, M. S. Liew [et al.] Critical Success Factors Influencing Total Quality Management In Industrialised Building System: A Case Of Malaysian Construction Industry // Ain Shams Engineering Journal. – 2023. – Vol. 14, No 2. – Pp. 101877. – DOIhttps://doi.org/10.1016/j.asej.2022.101877. EDN: https://elibrary.ru/XBDSVV
11. Melin M.A., Breus N.L. Sovershenstvovaniye sposobov vedeniya ispolnitel'noy dokumentatsii v stroitel'noy organizatsii [Improving the methods of maintaining executive documentation in a construction organization] // Arkhitektura, stroitel'stvo, transport. – 2021. – No 1. – Pp. 58-63. EDN: https://elibrary.ru/YJKCZV
12. Gorodnyuk G.S., Mamayev A.Ye., Svintsitskiy V.A., Serdyukov A.A. Vazhnaya rol' integrirovannykh programm dlya vedeniya ispolnitel'noy dokumentatsii na stroitel'nom rynke [The important role of integrated programs for maintaining executive documentation in the construction market] // Aktual'nyye problemy gumanitarnykh i yestestvennykh nauk. – 2016. – No 2-3. – Pp. 28-32. EDN: https://elibrary.ru/VOMLFL



