Bietigheim-Bissingen, Germany
The urgency and the main tasks of ensuring conditions of sustainable development of construction companies are proved. The mechanism of project financing with the use of infrastructure bonds and infrastructure certificates has been developed in detail. A road map for the implementation of infrastructure projects within the framework of the implementation of targeted regional programs for the sustainable development of low-rise housing construction has been implemented.
mechanism financical
Начиная с 1987 года, во многих странах, в том числе в России и Германии были приняты основополагающие программы устойчивого развития общества, предусматривающие ответственность государства и гражданского общества в обеспечении возможности удовлетворения потребностей как нынешнего, так и последующих поколений [1,2].
Здесь хотелось выделить следующее. Многими мировыми экспертами отмечается особая роль Германии в продвижении идей устойчивого развития: «Sustainability made in Germany» - говорят они [10]. И это – правда.
11 января 2017 года Федеральным правительством Германии была принята Стратегия устойчивого развития на период до 2030 года. Стратегия нацелена на экономически эффективное, социально сбалансированное и экологичное развитие, при котором планетарные границы Земли и установка на жизнь в достоинстве для всего человечества служат абсолютными ориентирами в принятии политических решений. Предполагается решать задачи эффективного и на долгосрочную перспективу устойчивого развития на основе комплексного, интегративного подхода путем установления механизмов взаимодействия между тремя основными составляющими – экономической, социальной и экологической [2]. В рассматриваемом документе указывается, что проблемами обеспечения устойчивого развития необходимо заниматься на всех уровнях управления обществом: на федеральном, уровне земель (региональном – субъектов федерации), муниципальном, а также на уровне различных бизнес-структур, организаций и даже населения.
В нашей работе мы рассматриваем концепцию устойчивого развития на уровне отдельных промышленных предприятий. Считаем, что промышленные предприятия – наиболее ответственное звено в реализации концепции устойчивого развития.
В качестве объекта исследований принимаем процесс обеспечения долгосрочного устойчивого развития (nachhaltige Entwicklung) строительной компании.
Субъектом анализа определяем строительные компании, осуществляющие деятельность в сфере малоэтажного жилищного строительства, аналогичные немецкому холдингу готовых домов – Deutsche Fertighaus Holding AG (DFH).
Предметом наших исследований является разработка комплекса организационно-экономических моделей и механизмов, целевых программ и дорожных карт, способствующих устойчивому развитию строительных компаний в сфере малоэтажного жилищного строительства (МЖС).
Почему из всей совокупности промышленных предприятий мы выбрали именно строительные компании?
В последнее время в Российской Федерации особенно остро встало решение задач социально-экономического развития. Основные причины этого в сложных политических, экономических и социальных проблемах, перед лицом которых оказалось население страны.
Если обратится к опыту некоторых государств, в свое время оказавшихся в аналогичной ситуации, в первую очередь, к опыту США и Германии, то увидим следующее. В роли приводного механизма подъема экономики и решения социальных задач было использовано резкое развитие строительной отрасли и его важнейшего звена – малоэтажного жилищного строительства [3].
Рассмотрим более подробно объект наших исследований. Здесь речь идет именно о долгосрочном устойчивом развитии строительной компании.
Современная цивилизация требует от хозяйствующих субъектов, в том числе и от строительных компаний в сфере МЖС осуществления своей деятельности в рамках принятой мировым сообществом триединой концепции устойчивого развития.
Как мы видим реализацию этой концепции применительно к отдельной строительной компании в сфере МЖС?
Собственники компании имеют прямую заинтересованность в экономическом развитии предприятия. Ими устанавливаются определенные ориентиры динамичного развития компании. При этом финансово-экономические результаты должны быть такими, чтобы обеспечить решение множества задач текущего и перспективного развития предприятия. Нужно выработать такие программы действий, которые позволили бы компании быть сравнительно успешной на всех стадиях цикла развития экономики.
В свете концепции устойчивого развития в числе этих задач выделяем:
- обеспечение социально-культурного прогресса для персонала компании и территории;
- сохранение окружающей среды в части компетенции компании, относящейся к выпускаемой продукции (в нашем случае – объектам МЖС) и к производственному процессу.
На сколько триединая концепция устойчивого развития отдельных предприятий и, в частности, строительных компаний, является проработанной в отечественной и зарубежной литературе?
Отечественные авторы, исследуя проблемы устойчивого развития, анализируют, как правило, вопросы финансово-экономической устойчивости компаний. При этом основное внимание уделяется определению системы оценочных показателей и диагностике финансово-экономической, технологической и организационной устойчивости предприятий [4, 5, 6, 7, 8].
Группа авторов с участием проф. Анискина Ю. П. и проф. Моисеевой Н. К. финансово-экономическую устойчивость инновационных компаний оценивает по соблюдению соотношений темпов прироста экономических показателей: прибыли, выручки, затрат, оборотных средств, основных фондов, численности [4].
Многие исследователи предлагают методики оценки интегрального коэффициента устойчивого развития как средней геометрической из множества показателей, характеризующих финансово-экономическую устойчивость предприятия [9, 10, 11, 12, 13, 14, 15].
Зарубежные, в частности, немецкие исследователи, принимая триединую концепцию устойчивого развития в строительстве (Nachhaltiges Bauen), на первое место ставят всегда экологическую составляющую концепции [2]. При этом решение экологических проблем осуществляется по различным направлениям. В порядке приоритета:
- строительство энергоэффективных домов [16, 17];
- «зеленые» технологии в домостроении [17, 18];
- широкое использование возобновляемых источников энергии [18, 19];
- применение материалов и технологий, предусматривающих возможность вторичного использования и экологически безвредной утилизации по окончании срока эксплуатации домостроений [20];
- внедрение энергоэффективных и экологически безопасных производственных процессов [2];
- активное использование комплексных автоматизированных систем «Умный дом»;
- экологическая сертификация вводимого в эксплуатацию объекта МЖС.
Анализ работ российских и немецких ученых в области устойчивого развития промышленных предприятий показывает следующую особенность. В России исследователи больше работают над внутрифирменными проблемами компаний. Тогда как в Германии больший акцент делается на проблемы воздействия на внешнюю окружающую среду выпускаемых продуктов (в нашем случае объектов МЖС) и технологии их производства [2].
На наш взгляд, в Германии накладывается определенное табу, когда исследования касаются анализа внутрифирменных проблем. Но, несмотря на это, мы работаем со всем комплексом задач, связанных с реализацией триединой концепции устойчивого развития строительной компании в сфере МЖС.
Проведенный анализ значительного количества публикаций по теме устойчивого развития подвел нас к необходимости постановки следующих основных задач, решение которых способствует обеспечению устойчивому развития строительных компаний в сфере МЖС.
Первое. Выявление внутренних и внешних факторов, определяющих саму возможность динамичного долгосрочного устойчивого развития компании.
Второе. Установление перечня показателей оценки устойчивого развития компании для проведения мониторинга по трем основным составляющим: финансово-экономическому состоянию, социально-культурному прогрессу и защите окружающей среды.
Третье. Ревизия менеджмента предприятия с целью оптимизации организационных структур на внутреннем и внешнем уровнях интеграции деятельности компании, способствующих ее устойчивому развитию. Эту часть работы необходимо проводить на теоретической базе концепции уровневой интеграции деятельности компаний, разработанной Стерлиговой А.Н. [21, 22].
Четвертое. Разработка и реализация комплекса целевых программ, осуществляемых совместно с заинтересованными предприятиями и организациями, способствующих обеспечению сравнительно эффективного долгосрочного устойчивого развития компании.
Важнейшим фактором создания условий обеспечения долгосрочного устойчивого развития строительной компании в сфере инновационного малоэтажного жилищного строительства является доступность домостроений для застройщиков. При этом выделяем два важнейших составляющих доступности: финансовые возможности застройщика и наличие соответствующих земельных участков.
В современных условиях Германии и России наличие земельных участков, обеспеченных необходимой инженерной и социальной инфраструктурой, является определяющим фактором в деле реализации программ МЖС.
Малоэтажное жилищное строительство осуществляется, в основном, на землях населенных пунктов.
В категорию «земли населенных пунктов» входят земли, расположенные в черте населенных пунктов (городов, сел, поселков и т.д.) и предназначенные для застройки и размещения инфраструктуры этих населенных пунктов.
Целевое назначение земель этой категории определяется нахождением того или иного участка в той или иной территориальной зоне населенного пункта. Согласно Земельного Кодекса РФ в населенных пунктах выделяют следующие территориальные зоны:
- жилые;
- производственные;
- общественно-деловые;
- рекреационные;
- зоны инженерных и транспортных инфраструктур;
- специального назначения;
- иные.
Территориальные зоны, расположенные вне черты городов, но при этом составляющие с этим городом единую природную, социальную и хозяйственную инфраструктуру и не находящиеся в составе земель других населенных пунктов, считаются пригородными. В составе пригородных земель различают:
- зоны сельскохозяйственного назначения;
- зоны отдыха населения;
- зоны развития города.
В условиях дефицита земли под жилищное строительство в существующих границах населенных пунктов муниципальные структуры все большее внимание обращают на пригородные земли. Такое внимание к этим землям объясняется целым рядом факторов:
- наличием развитого общественного транспорта в существующих населенных пунктах;
- близостью инженерной и социальной инфраструктуры.
В связи с вышесказанным расширение границ населенных пунктов целесообразно осуществлять, в первую очередь, за счет пригородных земель на основе соответствующего решения субъекта Российской Федерации кроме Москвы, Санкт-Петербурга и Севастополя. А вот здесь часто возникает проблемы, связанные, в основном, сложными процедурами перевода земель «зоны сельскохозяйственного назначения» в «земли населенных пунктов».
Понятно, что проект по переводу пригородных земель, входящих в зону сельскохозяйственного назначения в земли населенных пунктов можно инициировать только с согласия собственника этих земель. Реализация же этого проекта возможна при наличии мотивации трех его участников: собственника пригородных земель сельскохозяйственного назначения (фермера), городского или сельского поселения (в Германии – общины) и муниципального района (в Германии – округа) в лице соответствующих органов управления.
В настоящее время в Российской Федерации установлено четыре уровня территориального управления: Федерация, субъекты Федерации, муниципальные районы (городские округа) и поселения. В Германии: Федерация, Земли и города федерального значения, муниципальные округа и общины.
Мотивация участников проекта основывается, в первую очередь, на финансовой заинтересованности. Интерес собственника земель сельскохозяйственного назначения заключается в получении большей финансовой выгоды от передачи земли. Интерес администраций поселения и муниципального района – в росте налоговых поступлений в свои бюджеты в результате реализации условий устойчивого развития соответствующей территории.
Следует отметить, что в устойчивом развитии территорий заинтересованы субъекты Федерации и Федерация в целом. На уровне Федеральных и региональных исполнительных и законодательных структур создаются соответствующие для устойчивого развития территорий благоприятные условия, в том числе с помощью межбюджетного регулирования.
Действующая в настоящее время в Российской Федерации система формирования бюджетов муниципальных образований и субъектов РФ недостаточно способствует их заинтересованности в устойчивом развитии своих территорий. Аналогичная ситуация и во многих других странах, в том числе в Германии.
По нашему мнению, бюджет муниципального образования и субъекта Федерации должен основываться на следующих источниках доходов.
Первым источником пополнения бюджета муниципалитетов и субъектов Федерации должна стать территория. В частности, казна муниципалитета должна постоянно пополняться за счет соответствующих рентных платежей за использование территории, таких, как например: налога на землю, арендной платы за землю, торгового сбора (при условии его начисления от размера торговых площадей).
Вторым источником бюджета должен стать налог на доход граждан, проживающих на территории муниципального образования и субъекта Федерации.
Третьим источником - налог на доходы предприятий, осуществляющих деятельность на этой территории.
Выше нами приведены лишь основные источники формирования бюджетов муниципальных образований и субъектов Федерации, которые наибольшим образом мотивируют их управленческие структуры на решение задач по обеспечению устойчивого развития своих территорий.
Сбор и администрирование налогообложения, межбюджетное регулирование само по себе являются очень ресурсоемкими и затратными. Нами предлагается перенести основную нагрузку на сбор и администрирование налогов на уровень муниципальных районов. Затем, с уровня муниципального района осуществляется перераспределение собранных средств на различные бюджетные уровни: поселений, муниципального района, субъекта Федерации и Федерации. Современные технические средства сбора и обработки информации позволяют реализовать такие операции.
Создав систему мотивации территориальных органов управления разного уровня в устойчивом развитии своих территорий, можно приступать к постановке и решению конкретных задач в этом направлении.
Ниже подробно остановимся на поэтапном решении земельного вопроса с необходимой инженерной и социальной инфраструктурой на основе соответствующей дорожной карты. Эта работа выполняется в рамках реализации целевой региональной программы «Устойчивое развитие малоэтажного жилищного строительства», учитывая действующую практику в Германии. В инициировании целевой программы принимают участие многие заинтересованные стороны (стейкхолдеры), организованные в виде определенных структурных образований в виде кластеров: строительного, заказчиков, инфраструктурного, финансового и др. [3,23].
Особо активная, лоббирующая роль в этих образованиях принадлежит строительным компаниям, самым непосредственным образом заинтересованным в разработке и реализации целевых региональных программ «Устойчивого развития малоэтажного жилищного строительства».
В качестве центрального, координирующего органа в предлагаемой организационной структуре выступает проект-офис, действующий как системный организационный интегратор (СОИ). В нашем случае главной функцией проект-офиса является разработка, координация и реализация дорожной карты программы формирования земельных участков и их обустройства необходимой инфраструктурой с целью обеспечения устойчивого развития МЖС. Конкретным местом базирования проект-офиса может стать площадка департамента устойчивого развития соответствующего муниципального образования. В работе проект-офиса участвуют представители стейкхолдеров как на временной, так и на постоянной основе в период реализации целевой региональной программы.
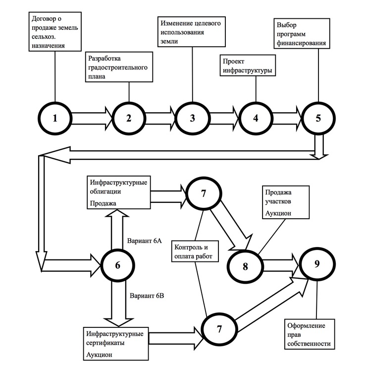
Итак, цель-событие первого этапа дорожной карты – это достижение договоренности о продаже земель сельскохозяйственного назначения, принадлежащих фермеру и их передаче муниципалитету с переводом в земли населённых пунктов.
На первом этапе получаем принципиальное согласие собственника земель сельскохозяйственного назначения, находящихся в пригородной зоне на передачу его земель в границы ближайшего населенного пункта. В это же время вырабатываем конкретную схему расчета с фермером за передаваемые земли.
Немецкая практика такого рода сделок показывает, что фермер получает определенное количество вновь образованных земельных участков c назначением под жилищное строительство. Кроме того, фермеру гарантируется обеспечение выбранных земельных участков комплексом инженерных коммуникаций. Муниципалитет в лице своего департамента устойчивого развития обязуется обеспечить вновь присоединенные территории необходимым набором социальной инфраструктуры в соответствии с принятыми нормативами.
В договоре о передаче земли под жилищное строительство прописывается еще одно важное обстоятельство: на полученные фермером земельные участки не распространяется условие срочности их застройки. В Германии принят двуx-трехлетний срок (в разных муниципалитетах по-разному) обязательной застройки участка под жилищное строительство с момента получения разрешения на строительство. Неисполнение этого условия влечет выставление определенных штрафных санкций, вплоть до возвращения земли в собственность муниципального образования.
Количество обустроенных земельных участков, передаваемых фермеру определяется исходя из сопоставления действующей в конкретной местности рыночной стоимости одного квадратного метра земель сельскохозяйственного назначения и земель под жилищное строительство.
То обстоятельство, что фермер в данной ситуации предпочитает взамен передаваемой сельскохозяйственной земли получать обустроенные земельные участки под жилищное строительство, а не получить расчет в денежном эквиваленте, объясняется следующим. Земельные участки под жилищное строительство, обеспеченные необходимой инфраструктурой и не обремененные условием срочности застройки постоянно востребованы и являются высокодоходным и долгосрочным объектом инвестиций.
Цель-событие второго этапа дорожной карты – это разработка градостроительного плана населенного пункта с учетом присоединяемой территории.
Ответственной структурой за разработку обновленного плана территориального развития населенного пункта является департамент устойчивого развития муниципального образования. Этот департамент объявляет и проводит соответствующий тендер между архитектурными бюро.
Победитель разрабатывает обновленный план территориального развития населенного пункта с учетом действующих нормативов инженерной, транспортной, коммуникационной и социальной инфраструктуры для реализации целевой региональной программы «Устойчивое развитие малоэтажного жилищного строительства». При этом может оказаться, что имеющихся объектов инфраструктуры вполне достаточно для нормального функционирования новой территории за небольшим исключением. К примеру, необходимо решить лишь некоторые инфраструктурные задачи: продлить маршрут общественного транспорта до новых территорий, построить внутрипоселковые дороги, магазины товаров повседневного спроса и оборудовать детские площадки.

Рис. 1. Дорожная карта реализации инфраструктурного проекта МЖС
Отдельный раздел плана территориального развития посвящается объектам инфраструктуры. Определяется площадь земельных участков под эти объекты.
Инженерная инфраструктура для современного малоэтажного жилищного строительства включает: электроснабжение; газоснабжение; дорожную сеть, включая внутрипоселковые дороги; водоснабжение и водоотведение, включая систему канализации и ливневых стоков; системы телекоммуникаций, включая средства связи и интернет.
В Германии в последнее время активно развивается альтернативная энергетика, основанная на использовании возобновляемых источников энергии: солнечной, ветровой, земли. И, как результат внедрения новых технологий, в состав инженерной инфраструктуры МЖС включаются объекты альтернативной энергетики. В проектах планировки новых территорий выделяются участки под такие объекты, в частности, для установки комплекса солнечных панелей.
Социальная инфраструктура жилых территорий включает: предприятия торговли, медицинские учреждения, детские сады, школы, организации спортивно-оздоровительного и культурно-образовательного досуга и др.
Центральным разделом обновленного плана является нарезка земельных участков под жилищное строительство. При этом, если площадь присоединяемой территории достаточна и имеется спрос на социальное и малобюджетное жилье, то планируется участок под многоквартирный дом малой этажности. Но, все же, основная земля выделяется под индивидуальное малоэтажное жилищное строительство.
Расчет количества земельных участков под жилищное строительство представляет собой оптимизационную задачу, решение которой зависит от множества факторов.
Первое, что нужно предусмотреть на этом этапе – численность и состав семей, планируемых к заселению. Ответ на данный вопрос возможно получить на основе статистического анализа соответствующей информации от потенциальных застройщиков (Bauherren).
Определяется число вновь образуемых участков под домовладения. Решается некая оптимизационная задача:
Sприсоед.террит. = Sинфрастр.(Nиндивидуальных домов, Nквартир) + Sмногокварт.дома(Nквартир,Nэтажей)
+ Сумма произведений по i Nинд.домовл.i х Sинд.домовл.i.
Здесь: Sинфрастр.(ИИндивидуальных домов, Nквартир) – площадь под инфраструктурные объекты
как функция, зависящая от количества индивидуальных домов (домовладений) и от количества квартир в многоквартирном, доме; Sмногокварт.дома(Nквартир,Nэтажей) – это площадь под многоквартирным домом с прилегающей территорией как функция от количества квартир и числа этажей; Sинд.домовл.i – площадь домовладения i-вида; Nинд.домовл.i – количество домовладений i-вида.
При разбивке присоединяемой территории закладываются различные по площади виды домовладений. Например, из расчета 3, 4, 5, 6 – ти членов семьи. Площадь земельного участка под домовладением i-го вида Sинд.домовл.i рассчитывается по формуле:
Sинд.домовл.i = ((Ni x Sмин. + Sрезерв.i) / Nэт. + Sгаражi) / Кзастройки, где:
Ni – число членов семьи i-вида; Sмин. – минимально допустимая общая жилая площадь дома в расчете на одного человека; Sрезерв.i – резерв общей жилой площади под расширение семьи, под организацию офиса, под комнату для «сиделки» и прочие нужды; Nэт. – максимально допустимая этажность индивидуального дома, установленная в конкретном муниципальном образовании; Sгаражi – площадь гаража исходя из минимально допустимых машиномест и велосипедных стоянок для Ni – число членов семьи; Кзастройки – коэффициент застройки земельного участка домовладения, принятый в конкретном муниципальном образовании.
В представленной выше формуле расчета площади домовладения пятно застройки под жилым домом (Sдомi) определено при условии, что верхний этаж дома имеет высоту внешней стены не менее 2-х метров:
Sдомi = (Ni x Sмин. + Sрезерв.i) / Nэт.
В связи с постоянно растущими ценами на земельные участки с инфраструктурой, предназначенные для жилищного строительства, осуществляется более доскональный учет факторов, определяющих площадь застройки дома.
К числу таких факторов относятся:
- принятая практика в муниципальном образовании по архитектуре внешнего вида домостроений, диктующих, как правило, единый стиль домов (дома с плоской крышей, плоская крыша с озеленением, дома мансардного типа);
- разрешенная этажность домов;
- угол наклона крыши;
- количество квартир в доме.
Результатом второго этапа является обновленный градостроительный план населенного пункта с учетом присоединяемой территории. В этом плане представлен подробный перечень новых инфраструктурных объектов и земельных участков под жилищное строительство:
- территории общего пользования;
- зоны действия публичных сервитутов;
- земельные участки для объектов социального обслуживания.
Цель-событие третьего этапа дорожной карты – это достижение принципиального согласия администрации субъекта Федерации (или муниципального района) на возможность расширения границ населенного пункта за счет конкретного участка земель сельскохозяйственного назначения, находящихся в пригородной зоне этого населенного пункта. Данное согласие администрации субъекта Федерации (или муниципального района) выражается путем утверждения обновленного градостроительного плана населенного пункта с учетом присоединяемой территории.
Правовым основанием для перевода земель из одной категории в другую (в рассматриваемом случае – для перевода из любой другой категории земель в земли поселений) являются соответствующие документы территориального планирования, утверждённые соответствующим органом государственной власти, имеющим полномочия по переводу соответствующих категорий земель.
Во избежание излишних бюрократических процедур, по нашему мнению, полномочиями по переводу земель сельскохозяйственного назначения пригородной зоны населенного пункта в земли поселений должны обладать те органы государственной власти, в чьей юрисдикции находится соответствующий населенный пункт.
Цель-событие четвертого этапа дорожной карты – это выполнение комплекса мероприятий по проектированию, планированию, составлению сметы и контроллингу предстоящих инфраструктурных работ:
- проводятся конкретные проектные работы по геодезии присоединяемой земли и по необходимой инфраструктуре;
- оценивается стоимость и сроки строительства инфраструктурных объектов и подключения их к соответствующим сетям;
- определяется рыночная стоимость земельных участков под жилищное строительство с соответствующей инфраструктурой.
С целью реализации указанного выше комплекса инфраструктурных проектных и оценочных работ департамент устойчивого развития муниципального образования организует проведение соответствующих тендеров.
И что важно. На этом этапе осуществляется выбор конкретных исполнителей по инженерной инфраструктуре с тем, чтобы с их участием осуществить поэтапное планирование и рассчитать стоимость необходимых работ в определенные соответствующими договорами сроки.
При оценке стоимости инфраструктурных объектов выделяется та ее часть, которую можно отнести на будущих собственников вновь вводимых земельных участков под жилищное строительство. Например, это может быть стоимость подключения к энерго, газовым и другим коммунальным и телекоммуникационным сетям.
Отдельно рассматриваются инфраструктурные объекты, строительство и эксплуатацию которых могли бы вести бизнес-структуры. Однозначно такими объектами являются предприятия торговли и некоторых видов сферы услуг.
Выделяются объекты социальной инфраструктуры, финансируемые полностью или частично из федерального, регионального и муниципального бюджета.
Обозначенная выше работа проводится с привлечением экспертов инфраструктурного, строительного и финансового кластера, действующих совместно в рамках организационной структуры, создаваемой для осуществления региональной программы устойчивого развития малоэтажного жилищного строительства. [3,23].
Определение плановых сроков и стоимости выполняемых работ делает возможным осуществление их контроллинга и финансирования.
Цель-событие пятого этапа дорожной карты – это выбор и установление конкретных программ финансирования инфраструктурных проектов для обеспечения жилищного строительства:
- инфраструктурного обустройства участков под жилищное строительство;
- объектов социальной инфраструктуры коммерческого использования;
- бюджетных объектов социальной инфраструктуры;
- инженерной инфраструктуры общего пользования.
В данной работе более подробно рассмотрим программу проектного финансирования инфраструктурного обустройства участков под МЖС. Проведенный нами анализ осуществления региональных программ жилищного строительства показал, что наиболее проблематичным разделом в этих программах является нахождение и подготовка земельных участков с соответствующей инженерной и социальной инфраструктурой. И важнейшим вопросом, при этом, является финансирование инфраструктурных проектов.
Нами предлагается два варианта решения программ финансирования на основе:
А. Инфраструктурных облигаций;
В. Инфраструктурных сертификатов.
Вариант А. Программа финансирования на основе инфраструктурных облигаций. Данная программа позволяет решить проблемы финансирования инфраструктурных проектов посредством привлечения инвесторов. В качестве инвесторов могут участвовать:
- потенциальные заказчики жилья – физические лица (Bauherren);
- потенциальные заказчики жилья – коммерческие и бюджетные организации, планирующие предоставление жилья для своих сотрудников;
- строительные компании с целью создания условий обеспечения своего устойчивого развития;
- инвесторы с целью получения дохода.
Программа финансирования на основе инфраструктурных облигаций реализуется в две стадии.
На первой стадии осуществляется продажа инфраструктурных облигаций по номинальной стоимости. Количество облигаций соразмерно площади земельных участков под малоэтажное жилищное строительство в квадратных метрах.
Табл. 1. Сравнительные характеристики программ финансирования
|
Сравнительные характеристики |
Инфраструктурные облигации |
Инфраструктурный сертификат |
|
Обеспечение |
1 кв. м зем. участка |
конкретный зем. участок |
|
Привлечение заемных средств |
невозможно |
возможно |
|
Наличие свободных средств у участников финансирования |
обязательно |
необязательно |
|
Временной интервал |
одинаковый |
одинаковый |
|
Риски |
малые риски |
средние риски |
|
Доходность от участия в проекте |
присутствует |
присутствует относительно |
|
Привлечение инвесторов |
возможно |
проблематично |
|
Количество стадий от начала финансирования до оформления земельного участка в собственность |
четыре |
три |
Обеспечением инфраструктурной облигации является номинальная стоимость одного кв. метра условного земельного участка с инфраструктурой (Цном.обл.), рассчитываемая по формуле:
Цном.обл. = Црын.кв.м. – (Црын.кв.м. – Скв.м.) х Кинв.
Здесь: Црын.кв.м. – средняя рыночная стоимость одного кв. метра земельного участка с инфраструктурой под МЖС в данной местности; Скв.м. – средняя величина суммарных затрат на приобретение и подготовку одного кв. метра земельного участка под малоэтажное жилищное строительство; Кинв – коэффициент инвестиционной привлекательности инфраструктурных облигаций. Величина Кинв. устанавливается в зависимости от следующих факторов:
- месторасположение участка и развитость инфраструктуры выделенной территории под жилищное строительство;
- уровень спроса на земельные участки под жилищное строительство в данной местности;
- средняя ставка банковского депозита;
- средняя доходность проектных инвестиций.
Продажа облигаций осуществляется “пакетно“ с целью повышения управляемости процессом общения с участниками проекта инвестирования. По нашему мнению, размер пакета не может быть меньше ста облигаций, что соразмерно их обеспечению обустроенным земельным участком площадью 100 кв.м.
На второй стадии организуется проведение аукциона по продаже конкретных земельных участков. Участниками аукциона могут являться:
- потенциальные покупатели земельных участков – физические лица (Bauherren);
- потенциальные покупатели земельных участков – коммерческие и бюджетные организации, планирующие предоставление жилья для своих сотрудников;
- строительные компании с целью создания условий обеспечения своего устойчивого развития;
- инвесторы с целью получения дохода.
Аукцион позволяет выявить остающихся в проекте участников, претендующих на оформление конкретных земельных участков в собственность.
Расчет за приобретенные на аукционе участки осуществляется, в том числе, с учетом ранее купленных инфраструктурных облигаций.
По результатам аукциона определяется средняя стоимость продажи 1 (одного) кв.м. земельного участка с инфраструктурой (Цср.кв.м.) по всем запланированным под МЖС участкам, включая выставленным на аукцион, переданных «фермеру» и «льготникам».
При этом стоимость инфраструктурной облигации (Цобл.), учитываемой в расчетах за приобретенные участки определяется по формуле:
Цобл. = Цном.обл. + ((Цср.кв.м. - Цном.обл.) х Кинв.
По такой же стоимости инфраструктурной облигации (Цобл.) муниципалитетом погашаются неиспользованные облигации в пользу их держателей. Выше приведенная формула показывает возможность получения дохода от приобретенных ранее инфраструктурных облигаций, как самостоятельно выгодных финансовых инструментов.
Вариант В. Программа финансирования на основе инфраструктурных сертификатов. Данная программа позволяет решить проблемы финансирования инфраструктурных проектов посредством привлечения средств непосредственных покупателей земельных участков под МЖС. В качестве покупателей могут участвовать:
- потенциальные заказчики жилья – физические лица (Bauherren);
- потенциальные заказчики жилья – коммерческие и бюджетные организации, планирующие предоставление жилья для своих сотрудников;
- строительные компании с целью создания условий обеспечения своего устойчивого развития;
- инвесторы с целью получения дохода.
Инфраструктурный сертификат дает его покупателям право приобретения земельного участка с конкретным кадастровым номером и определенным набором инфраструктурных составляющих.
Программа финансирования по варианту В реализуется путем проведения аукциона по продаже инфраструктурных сертификатов на конкретные земельные участки с запланированным обустройством. Первоначальная цена продажи земельного участка устанавливается департаментом устойчивого развития муниципального образования с учетом следующих факторов:
- месторасположение участка и развитость инфраструктуры выделенной территории под жилищное строительство;
- уровень спроса на земельные участки под жилищное строительство в данной местности;
- рыночная цена на земельные участки с инфраструктурой под жилищное строительство.
По результатам аукциона приобретатели инфраструктурных сертификатов осуществляют оплату его стоимости в полном объеме.
Цель-событие шестого этапа дорожной карты – это формирование источника финансирования инфраструктурных проектов обустройства земельных участков малоэтажного жилищного строительства (Бюджет ФИП МЖС).
Важно. Финансирование исполнения всех этапов, предшествующих данному шестому этапу дорожной карты, осуществляется за счет частично сформированного ранее Фонда Устойчивого Развития в рамках бюджета муниципального образования (ФУР МО). В процессе исполнения шестого и последующих этапов дорожной карты происходит пополнение ФУР МО.
Так, в случае выбора варианта программы проектного финансирования на основе инфраструктурных облигаций (Вариант 6-А) первое пополнение ФУР МО осуществляется на стадии продажи инфраструктурных облигаций по номинальной стоимости. Второе пополнение ФУР МО осуществляется на восьмом этапе дорожной карты по результатам проведения аукциона по продаже конкретных земельных участков с соответствующей инфраструктурой.
А в случае выбора варианта программы проектного финансирования на основе инфраструктурных сертификатов (Вариант 6-B) пополнение ФУР МО осуществляется единожды в результате проведения соответствующего аукциона по продаже инфраструктурных сертификатов.
На этом же этапе выдаются пакеты инфраструктурных облигаций или инфраструктурные сертификаты «фермеру» и застройщикам из числа льготных категорий семей, стоящих в муниципальной очереди на получение земельных участков под жилищное строительство. Формирование льготной очереди осуществляется на основе специально разработанной муниципалитетом методике балльных оценок претендентов на земельные участки под застройку. Передаваемые пакеты инфраструктурных облигаций или инфраструктурные сертификаты привязываются к конкретным земельным участкам и оцениваются по рыночной цене этих участков.
«Фермер» и «льготники» на этом этапе и в дальнейшем в аукционах могут не участвовать, хотя такое право за ними остается.
В результате получается, что обустройство своих участков застройщики льготных категорий оплачивают сами. А обустройство участков, полученных «фермером» производится за счет Фонда Устойчивого Развития муниципального образования.
В организационном плане о времени и месте продажи инфраструктурных облигаций и проведения аукциона объявляет департамент устойчивого развития муниципального образования через возможные средства массовой информации и коммуникации.
Цель-событие седьмого этапа дорожной карты – это выполнение конкретных работ по инфраструктурному обустройству земельных участков под МЖС, их контроллинг и оплата.
На этом этапе вначале устанавливается порядок выполнения работ в соответствии с планом мероприятий по реализации инфраструктурных проектов, определенных на четвертом этапе дорожной карты. В соответствии с этим установленным порядком выполнения работ осуществляется контроллинг и оплата проведенных работ. С целью снижения рисков потери выделяемых финансовых средств предлагается определить схему контроля за выполнением работ и порядок их оплаты.
Нами рекомендуется создать проект-офис, в котором участвуют заинтересованные стороны реализации инфраструктурных проектов, наделив его функциями наблюдательного совета. Эти функции заключаются в контроле за проведением работ по инфраструктурным проектам, их сдачей в эксплуатацию и оплатой.
Лучшим решением на этом этапе дорожной карты мы считаем схему аккредитивной оплаты и соответствующего контроллинга проведенных инфраструктурных работ. Здесь предусматривается два варианта контроллинга и оплаты работ.
Вариант C.
C1. Средства на осуществление инфраструктурного проекта в соответствии с оговоренной в договоре сметой аккумулируются на специальном аккредитивном счете финансового учреждения.
C2. Работы по реализации инфраструктурного проекта выполняются специализированной организацией за свой счет.
C3. Подписывается акт приемки работ.
C4. Производится оплата по договору.
Вариант D.
D1. Средства на осуществление инфраструктурного проекта в соответствии с оговоренной в договоре сметой и графиком выполнения этапов инфраструктурного проекта аккумулируются на специальном аккредитивном счете финансового учреждения.
D2. Работы по исполнению каждого из этапов инфраструктурного проекта осуществляются специализированной организацией за свой счет.
D3. Подписывается акт приемки работ по каждому из этапов.
D4. Производится оплата по завершению и приемке каждого из этапов.
Вариант D представляется нам более рискованным. Поэтому по Варианту D возможно дополнительно предусмотреть механизм страхования ответственности специализированной организации за своевременность исполнения принятых обязательств по инфраструктурному обустройству земельных участков.
Цель-событие восьмого этапа дорожной карты – это проведение аукциона по продаже конкретных земельных участков с соответствующей инфраструктурой. Этот этап дорожной карты проводится по сценарию проектного финансирования на основе инфраструктурных облигаций. В аукционе принимают участие как держатели инфраструктурных облигаций, так и все желающие (см. пятый этап дорожной карты).
Результатом восьмого этапа дорожной карты является установление приобретателей конкретных земельных участков с соответствующей инфраструктурой и осуществление компенсационных выплат держателям неиспользованных инфраструктурных облигаций.
Цель-событие девятого этапа дорожной карты – это оформление прав собственности на земельные участки с инфраструктурой.
На этом этапе после принятия всех работ по обустройству земельных участков необходимой инфраструктурой под жилищное строительство осуществляется оформление прав собственности.
Разработанная нами дорожная карта представляет собой довольно стройную, прозрачную, некоррупционную, открытую систему приобретения земельных участков.
Таким образом, результатом проведенной работы является создание организационно-финансового механизма реализации инфраструктурных проектов – важнейшего условия устойчивого развития строительной компании, работающей в сфере малоэтажного жилищного строительства.
Предложенные в работе финансовые инструменты в виде инфраструктурных облигаций и инфраструктурных сертификатов могут быть применены и в других областях бизнеса, где актуально решение задач, связанных с использованием проектного финансирования.
В настоящее время нами проводятся исследования по внедрению механизма инновационных сертификатов для проектного финансирования работ по разработке и созданию энергоэффективных конструкционных материалов нового уровня.
1. O koncepcii perehoda Rossiyskoy Federacii k ustoychivomu razvitiyu: ukaz Prezidenta RF ot 1 apr. 1996 g. № 440: ofic. tekst: deystvuyuschaya red. Dostup iz sprav.-pravovoy sistemy “Konsul'tantPlyus”. M., 2008.
2. http://www.germania.diplo.de/contentblob/5049840/Daten/7529509/nachhaltigkeitsstrategie.pdf (Data obrascheniya: 08.05.2017). Strategiya ustoychivogo razvitiya Germanii. Novaya redakciya 2016 g. Kratkaya versiya.
3. Brche M.A., Shaab A. Dostupnost' innovacionnogo maloetazhnogo zhilischnogo stroitel'stva kak social'no-ekonomicheskiy prioritet razvitiya obschestva // Russian Journal of Management. 2016. Tom.4. Vyp.2. S. 212-217.
4. Koncepciya upravleniya innovacionnym razvitiem na osnove klasternyh vzaimodeystviy i sistemnyh integratorov. - M.: MIET, 2015. - 68 s.
5. Upravlenie korporativnymi izmeneniyami po kriteriyu ustoychivosti: monografiya / [Aniskin Yu.P. i dr.]; pod red. Yu.P. Aniskina. - M.: Izdatel'stvo «Omega-L», 2009. - 404 s.
6. Pavlova E.I., Sinicyna E.Ya. K voprosu ob upravlenii stoimost'yu kompanii v ramkah koncepcii ustoychivogo razvitiya ekonomiki. // Statistika i ekonomika. 2016. - № 3. - S. 32-35.
7. Shimohanskaya T.V. Upravlencheskiy instrumentariy ustoychivogo razvitiya predpriyatiya. // Voprosy ekonomiki i prava. 2011. № 3. - S. 281-288.
8. http://studopedia.ru/6_124852_pokazateli-ustoychivogo-razvitiya-kompaniy.html (Data obrascheniya: 01.05.2017).
9. Kondaurova D.S. Sovershenstvovanie mehanizma ustoychivogo razvitiya promyshlennogo predpriyatiya [Tekst]. // Ekonomika, upravlenie, finansy: materialy II Mezhdunar. nauch. konf. (g. Perm', dekabr' 2012 g.). - Perm': Merkuriy, 2012. - S. 130-132.
10. Kostromin P.A. Ustoychivoe razvitie predpriyatiya v usloviyah modernizacii ekonomiki // Ekonomika i sovremennyy menedzhment: teoriya i praktika: sb. st. po mater. XXIV mezhdunar. nauch.-prakt. konf. - Novosibirsk: SibAK, 2013.
11. Alekseenko N.V. Upravlenie ustoychivym razvitiem promyshlennyh predpriyatiy. Ekonomika i organizaciya upravleniya. 2009. - № 2. - S. 50-60.
12. Mel'nik T.E. Upravlenie ustoychivym razvitiem promyshlennyh predpriyatiy na osnove ispol'zovaniya effektivnogo kompleksnogo pokazatelya ego ocenki. Diss. kand. ekon. nauk: 08.00.05. Orel: Orlovskiy gosudarstvennyy tehnicheskiy universitet. 2009. - 236 s.
13. Zinger O.A. Kompleksnaya ocenka ustoychivogo razvitiya promyshlennogo predpriyatiya. Vestnik INZhEKONA. 2010. - № 2. - S. 373-378.
14. Sergunyaev S.N., Trubickov S.V. Formirovanie ocenki ustoychivogo razvitiya promyshlennogo predpriyatiya. Ekonomika i upravlenie. 2011. - № 2 - S. 30-34.
15. Homyachenkova N.A. Mehanizm integral'noy ocenki ustoychivosti razvitiya promyshlennyh predpriyatiy. Avtoreferat diss. kand. ekon. nauk: 08.00.05. M.: Moskovskiy gosudarstvennyy institut elektronnoy tehniki. 2011. - S. 21.
16. Fayst Vol'fgang. Osnovnye polozheniya po proektirovaniyu passivnyh domov. Perevod s nemeckogo s dopolneniyami pod redakciey A. E. Elohova. M.: Izdatel'stvo Associacii stroitel'nyh vuzov, 2008. - 144 str., il.
17. Kuroptev A.S., Seminenkov A.S. Energoeffektivnoe stroitel'stvo: zarubezhnyy i rossiyskiy opyt. http://www.scienceforum.ru/2015/pdf/17452.pdf. (Data obrascheniya: 04.05.2017).
18. Nikiforova V.A., Vidischeva E.A., Nikiforova A.A., Vidischeva D.D. Osobennosti primeneniya sovremennyh ekologicheskih tehnologiy v stroitel'noy deyatel'nosti. // Sistemy. Metody. Tehnologii. 2016. № 4 (32). - S. 209-218.
19. Safonov G.V. Vozobnovlyaemaya energetika XXI vek: Energeticheskaya i ekonomicheskaya effektivnost'. M.: [b.i.], 2016.
20. https://zagorod.cc/stroitelstvo/19-sroki-ekspluatatsii-zhilykh-domov.html (Data obrascheniya: 29.04.2017).
21. Sterligova A.N. Teoreticheskie i metodologicheskie osnovy urovnevoy integracii deyatel'nosti kompanii v usloviyah setevoy konkurencii. Avtoreferat diss. doktora ekon. nauk: 08.00.05. M.: Moskovskiy gosudarstvennyy institut elektronnoy tehniki. 2009. - S. 39.
22. Sterligova A.N., Fel' A.V. Operacionnyy (proizvodstvennyy) menedzhment: Ucheb. posobie. - M.: INFRA-M, 2009. - 187 s. - (Vysshee obrazovanie).
23. Brche M.A., Shaab A. Organizacionno-ekonomicheskiy mehanizm ustoychivogo razvitiya municipal'nyh obrazovaniy // Ekonomicheskie i social'no-gumanitarnye issledovaniya. 2016. № 2 (10). S. 56 - 65.



