Russian Federation
from 01.01.2021 to 01.01.2022
Moscow, Moscow, Russian Federation
The accelerating pace of building automation requires industry professionals to be increasingly skilled. Complex automation systems appear on the application software market, which entails an expansion of the possibilities of their application in the practice of construction production. The development of such programs and software systems is carried out chaotically, based on the empirical experience of domestic specialists, foreign colleagues, or already existing foreign solutions. In this regard, there is a need to develop such solutions that would be adapted to the domestic consumer in terms of legal documentation, as well as compliance with the chosen path for the development of information technologies in construction. Application software in the field of information modeling technologies already now allows solving a wide range of tasks due to domestic solutions. Nevertheless, a significant part of the processes still remains untouched. The main purpose of the study presented in this article is to analyze the existing business process for analyzing digital information models to form its map and modeling the process based on it using SOD, as well as the subsequent implementation of some of its subprocesses in the domestic EXON BIM software package. The implementation of the tasks set was investigated using the BPMN and BPM notation of the Draw.io software system.
BIM, business process, automation, construction, informational modeling, flowcharts, CDE, common data environment, data processing, reports, data
Актуальность работы
Ускоряющиеся темпы автоматизации строительства требуют от специалистов отрасли все большей квалификации. Сложные системы автоматизации появляются на рынке прикладного программного обеспечения, что влечет за собой расширение возможностей их применения в практике строительного производства. Разработка таких программ и программных комплексов ведется хаотично, на основе эмпирического опыта отечественных специалистов, иностранных коллег или уже существующих зарубежных решений. [1-10]
В связи с этим возникает необходимость разработки таких решений, которые были бы адаптированы под отечественного потребителя в части нормативно-правовой документации, а также соответствия выбранному пути развития информационных технологий в строительстве.
Целью работы является формализация и схематизация существующего бизнес-процесса анализа цифровых информационных моделей, а также последующая реализация некоторых подпроцессов в отечественном программном комплексе EXON BIM.
Методы
Технологии информационного моделирования объектов капитального строительства и недвижимости (ТИМ) - система, включающая в себя программно-технические средства, документы, результаты, процессы и участников, обеспечивающих создание, сбор, накопление, обработку, контроль, хранение, представление и распространение информации в виде цифровых информационных моделей и электронных документов. [11]
\Среда общих данных (СОД) - Комплекс программно-технических средств, представляющих единый источник данных, обеспечивающий совместное использование информации всеми участниками процесса строительства.
BPMN (Business Process Model and Notation) - это язык моделирования бизнес-процессов. С помощью моделирования возможно описать бизнес-процессы, С последующей реализацией в различных системах управления. [8-13]
Diagrams.net (ранее draw.io) — это бесплатное кроссплатформенное программное обеспечение для рисования графиков с открытым исходным кодом, разработанное на HTML5 и JavaScript. Его интерфейс можно использовать для создания таких диаграмм, как блок-схемы, каркасы, UML-диаграммы, организационные диаграммы и сетевые диаграммы.
Exon — отечественная платформа для управления строительными проектами.
Результаты
В процессе строительного производства (Рис. 1) на всех этапах жизненного цикла объекта капитального строительства возникает необходимость проверки цифровых информационных моделей (трехмерных моделей) на соответствие требованиям заказчика к информационным моделям, плану реализации проекта с использованием информационных моделей и на соответствие проектной документации. [12-13]

Рис. 1. Карта процесса «Строительное производство»
Анализ цифровых информационных моделей проводится:
1. при передаче информационных моделей между стадиями жизненного цикла объекта капитального строительства;
2. при прохождении контрольной точки в процессе реализации строительного производства;
3. периодически, в оговоренные временные интервалы, зафиксированные в плане реализации проекта с использованием информационных моделей.
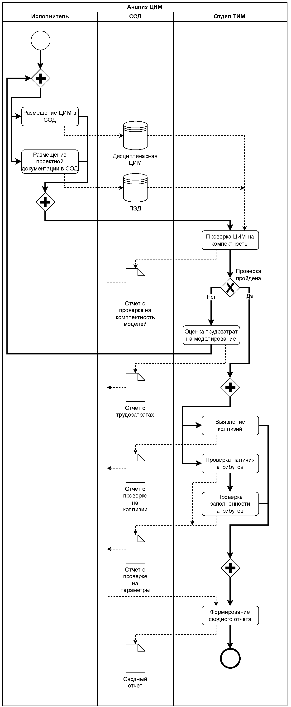
В процессе анализа цифровых информационных моделей каждая модель передается между участниками строительного производства, проходит проверки, в результате которых формируется отчетная документация. (Рис. 2).

Рис. 2. Состав карты процесса «Анализ цифровых информационных моделей»
Участники:
1. Среда общих данных (СОД) — основной элемент в процессах информационного моделирования, обеспечивающий обмен информацией между всеми участниками процесса.
2. Исполнитель — проектное бюро, строительная или эксплуатирующая компания.
3. Отдел технологий информационного моделирования (Отдел ТИМ) — команда специалистов заказчика, обеспечивающая применение технологий информационного моделирования в процессе реализации проекта.
Информационные модели:
1. Цифровая информационная модель (ЦИМ) — трехмерная модель, выполненная с применением технологии информационного моделирования.
2. Пакет электронных документов (ПЭД) — часть информационной модели. Строительная или проектная документация.
Проверки:
1. Проверка цифровой информационной модели на комплектность — проверка соответствия состава информационной модели документации. Результат: Отчет о проверке на комплектность моделей.
2. Проверка на коллизии – определение пересечений между элементами цифровой информационной модели (трехмерной модели). Результат: отчет о проверке на коллизии.
3. Проверка наличия атрибутов. Результат:отчет о проверке на параметры.
4. Проверка заполненности атрибутов. Результат: отчет о проверке на параметры.
5. Оценка трудозатрат — анализ требуемых ресурсов для доработки ЦИМ. Результат: отчет о трудозатратах.
6. Формирование сводного отчета. Результат: сводный отчет.
Карта процесса «Анализ ЦИМ» (Рис. 3) отражает последовательность проведения проверок, необходимые исходные данные, а также обмен информацией между участниками с применением среды общих данных. [13-17]

Рис. 3. Карта процесса «Анализ цифровых информационных моделей»
Проверка на наличие и заполненность параметров цифровой информационной модели выполнена в программном комплексе Exon BIM.
На первом этапе в интерфейсе конструктора проверок необходимо сформировать комплекс шаблонов проверок. (Рис.4)

Рис. 4. Шаблон проверки параметров Exon
После проведения проверок автоматически формируется отчет, который возможно экспортировать в формат электронных таблиц для дальнейшей обработки. (Рис. 5).

Рис. 5. Отчет проверки параметров Exon
В результате проведенной работы:
1. Выполнено моделирование бизнес-процесса анализа цифровых информационных моделей;
2. Выполнена проверка параметров с использованием прикладного программного обеспечения.
Полученная карта целевого процесса «Анализ цифровых информационных моделей» подходит для применения на протяжении жизненного цикла объекта капитального строительства и позволяет наглядно представить взаимодействие и информационный обмен между его участниками.
Обсуждение
Выполненная работа обеспечивается четко сформулированной целью и поставленными задачами, строгостью и последовательностью, применением современных подходов моделирования бизнес-процессов. Реализация поставленных задач производилась с использованием ТИМ, СОД, нотации BPMN и BPM системы ПО Draw.io, EXON BIM. В процессе исследования было осуществлено моделирование бизнес-процессов.
Полученные результаты имеют высокий уровень значимости для дальнейших научных и теоретических исследований, а также практической деятельности, направленной на совершенствование программного обеспечения, применяемого для проверки цифровых информационных моделей. [17-20]
1. Pogosova E.B. Analysis of the features of software systems that support information modeling technologies in the design of buildings. Don Engineering Gazette. 2023. No. 3 (99). pp. 69-79.
2. Larionov A.N., Prikhodko A.V. Development of the introduction of information modeling technologies in the implementation of housing investment and construction projects. Bulletin of MGSU. 2023. V. 18. No. 2. S. 270-282.
3. Lee A.V. Formation of professional competencies of a modern engineer and information modeling technology. BST: Building Equipment Bulletin. 2023. No. 1 (1061). pp. 22-25.
4. Mukhtorov A.D.U. BIM technologies in construction // Investments, urban planning, real estate as drivers of the socio-economic development of the territory and improving the quality of life of the population. Materials of the XII International Scientific and Practical Conference. In 2 parts. Edited by T.Yu. Ovsyannikova, I.R. Salagor. Tomsk, 2022, pp. 837-841.
5. Timoshenko T.A., Nigorozhina E.S. Implementation of TIM (BIM) in construction in Russia // Universitetskaya nauka. 2022. No. 1 (13). pp. 91-94.
6. Moroz A.M. Review of literature sources on the topic "bim-management in the implementation of information modeling technologies (tim) at the project stage // Alley of Science. 2020. V. 2. No. 1 (40). P. 745-749.
7. Shestakov K.I., Sokolov I.M., Pirogov M.A., Soloviev S.G. Experience of JSC "npo "rivs" in bim [TIM] design // Mining industry. 2021. No. S5-2. P. 42-52.
8. Technologies of information modeling of buildings and territories. TIM/BIM Ecosystems // Proceedings of the II All-Russian Scientific and Practical Conference / 2022.
9. Slepkov E.A. Innovative technologies in construction // Energy saving and innovative technologies in the fuel and energy complex. Materials of the National with international participation scientific and practical conference of students, graduate students, scientists and specialists dedicated to the 65th anniversary of the Tyumen Industrial University. Rep. editor A.N. Khalin. Tyumen, 2021, pp. 128-131.
10. Ozhgibesova K.E., Mingareeva R.R., Sondueva S.R. Technologies of information modeling (tim) in the construction of the Russian Federation: features of application at various stages of the life cycle of an object // Humanitarian, socio-economic and social sciences. 2021. No. 11-1. pp. 157-159.
11. Gudko A. Mikhail Kosarev, "DOM.RF" - On the realities of the transition to information modeling and the BIM forum // Plumbing, Heating, Air Conditioning. 2021. No. 11 (239). pp. 10-15.
12. Shestakova E.B. Digital Technologies in Construction - Textbook / Moscow, 2022
13. Kuzmina T.K., Bolshakova P.V., Ledovskikh L.I., Zueva D.D. Features of the work of a technical customer using bim-technologies // Actual problems of the construction industry and education. Collection of reports of the First National Conference. 2020. S. 960-964.
14. Korneeva A.M. Technologies of information modeling as a new paradigm of urban development // Creative Economy. 2022. V. 16. No. 10. P. 3935-3950.
15. Ginzburg A.V., Tsybulskaya O Automation systems for organizational and technological design // Vestnik MGSU. 2008. No. 1. P. 352-357.
16. Chulkov V.O., Ginzburg A.V., Pavlenko A.A., Konishcheva O.V. Automation of designing the quality assessment of organizational and technological solutions at the initial stages of construction. Vestnik MGSU. 2008. No. 1. P. 405-407.
17. Nikandrova L.V., Evtushenko S.I. The use of information modeling technologies in the development of design and working documentation // Information technologies in the survey of operated buildings and structures. Proceedings of the XIX International Scientific and Technical Conference. Novocherkassk, 2020. S. 4-9.
18. Fedorov S.S., Kazakov S.D. The process of information modeling at the stage of designing a capital construction object // Science and business: ways of development. 2021. No. 5 (119). pp. 13-17.
19. Vasil'ev R.S., Cheprasov A.G., Fedorov S.S. Building information modeling in Microsoft Power BI // In the collection: Modern methods of organizing and managing construction. Collection of articles by young scientists, graduate students, young specialists, students. 2020, pp. 303-309.
20. Ostashev R.V., Evtushenko S.I. Development of ifc mapping for unloading information models of architectural solutions // Construction and architecture. 2022. V. 10. No. 2. P. 91-110.




