Russian Federation
Russian Federation
The efficiency of the functioning of an organization largely depends on its employees, and organizations in the construction sector are no exception, where a properly formed personnel management system will effectively allocate labor resources between projects and achieve the company's strategic goals. The article presents an analysis of the existing regulatory documentation in the field of personnel management in a construction organization, since the creation of an information system responsible for personnel management in a construction organization must be developed taking them into account. In addition, the article describes an approach to designing a database structure and a software application for personnel management in small construction organizations. The functions and tasks of an information system for personnel management in a small construction organization are highlighted, which will become the basis of the database structure for creating an application using the client-server architecture. As a result, a block diagram of the relationship between the functions of a program that provides personnel management in small construction organizations based on the current legal documentation has been developed. The program includes the following modules: Data Processing, Recruitment, Employment, Vacation Schedule, Dismissal of Employees. The program interface is developed using the C# high-level programming language on the Microsoft Visual Studio 2022 platform using the .NET Framework (Windows Forms) development technology. The database where data will be stored and processed is developed using the Microsoft SQL Server relational database management system on the Microsoft SQL Server Management Studio 18 platform. Stored procedures and functions are supposed to be used, which will be called from the program interface.
information systems, construction organization, personnel management, database development
Введение
Эффективность функционирования организации во многом зависит от ее сотрудников, не исключением являются и организации строительного сектора, где правильно сформированная система управления персоналом позволит эффективно распределять трудовые ресурсы между проектами, достигать стратегические цели компании и т.д.
Проблемам управления персоналам в организациях строительной отрасли посвящено значительное количество публикаций [1-6], в указанных материалах представлено описание целостного подхода к управлению потенциалом человеческих ресурсов в строительных организациях, рассматриваются проблемы организации кадровой политики организаций и др.
Вместе с тем, в крупных строительных копаниях, как правило, используется специализированное дорогостоящее ПО для управления персоналом и ресурсами, а в большинстве малых строительных организациях кадровый учет все еще ведется вручную или в полуавтоматическом режиме, что увеличивает нагрузку на отдел кадров.
В представленной статье описывается подход к проектированию структуры базы данных и программного приложения для управления персоналом в малых строительных организациях.
Для определения необходимых функций разрабатываемого приложения автоматизации трудоустройства и управления персоналом проведен анализ нормативно-правовой документации Российской Федерации.
Методы исследования
Создание информационной системы, отвечающей за управление персоналом в строительной организации, необходимо разрабатывать с учетом следующих нормативно-правовых документов:
• Трудовой кодекс Российской Федерации от 30.12.2001 N 197-ФЗ;
• Федеральный закон "О персональных данных" от 27.07.2006 N 152-ФЗ.
• Постановление Госкомстата РФ от 05.01.2004 N 1 «Об утверждении унифицированных форм первичной учетной документации по учету труда и его оплаты».
Санитарные требования для обеспечения условий труда и трудового процесса при организации и проведении строительных работ, снижения риска нарушения здоровья работающих, а также населения, проживающего в зоне влияния строительного производства регламентированы СанПиН 2.2.3.1384-03 «Гигиенические требования к организации строительного производства и строительных работ» – утверждает.
Приказом Минздравсоцразвития России от 23.04.2008 № 188 (ред. от 12.02.2014) «Об утверждении Единого квалификационного справочника должностей руководителей, специалистов и служащих, раздел «Квалификационные характеристики должностей руководителей и специалистов архитектуры и градостроительной деятельности» регламентируются функциональные обязанности работников строительной отрасли, необходимые знания и умения для кандидата, требования к квалификации.
На основании нормативно-правовой документации, действующей на территории Российской Федерации, сформирован перечень задач, на решение которых направлено разрабатываемое приложение:
• подбор и отбор персонала по критериям, включая ввод и хранение результатов собеседования, личных достижений кандидата;
• ввод особенностей для трудоустройства, а именно требования к квалификации, необходимость прохождения обязательного медицинского осмотра, необходимые знания и навыки для кандидата;
• ведение личной карточки работника;
• составление и изменение штатного расписания;
• составление графика отпусков и на его основе создание приказов;
• создание, изменение и учет приказов кадровой службы.
Результаты
В рамках представленной разработки предполагается целостный учет данных о человеке, история деятельности которого начинается с его данных, поданных на замещение вакантной должности. В личной карточке предусмотрена возможность просмотра всех приказов о работнике, таким образом личная карточка работника представляет собой следующий набор информации:
• персональные данные;
• документы об образовании;
• информация о воинском учете;
• контактные данные;
• информация о проектах, в которых участвует работник;
• данные о трудовой деятельности в организации (информация о приеме, переводе, увольнении);
• предоставленные отпуска, а также отображение графика отпусков;
• обучение работника (повышении квалификации, переподготовка);
• список призов по данному работнику.
Для ввода адреса используется федеральная информационная адресная система, общероссийский классификатор информации о населении используется при заполнении личной карточки работника, и другие. Помимо основного функционала, обеспечивающего функционирование программы, предусмотрено разграничение доступа к модулям и справочникам, а также персональный доступ в систему с помощью логина и пароля. Для каждого модуля предусмотрено 3 режима взаимодействия: просмотр; создание и изменение; создание, изменение и удаление.
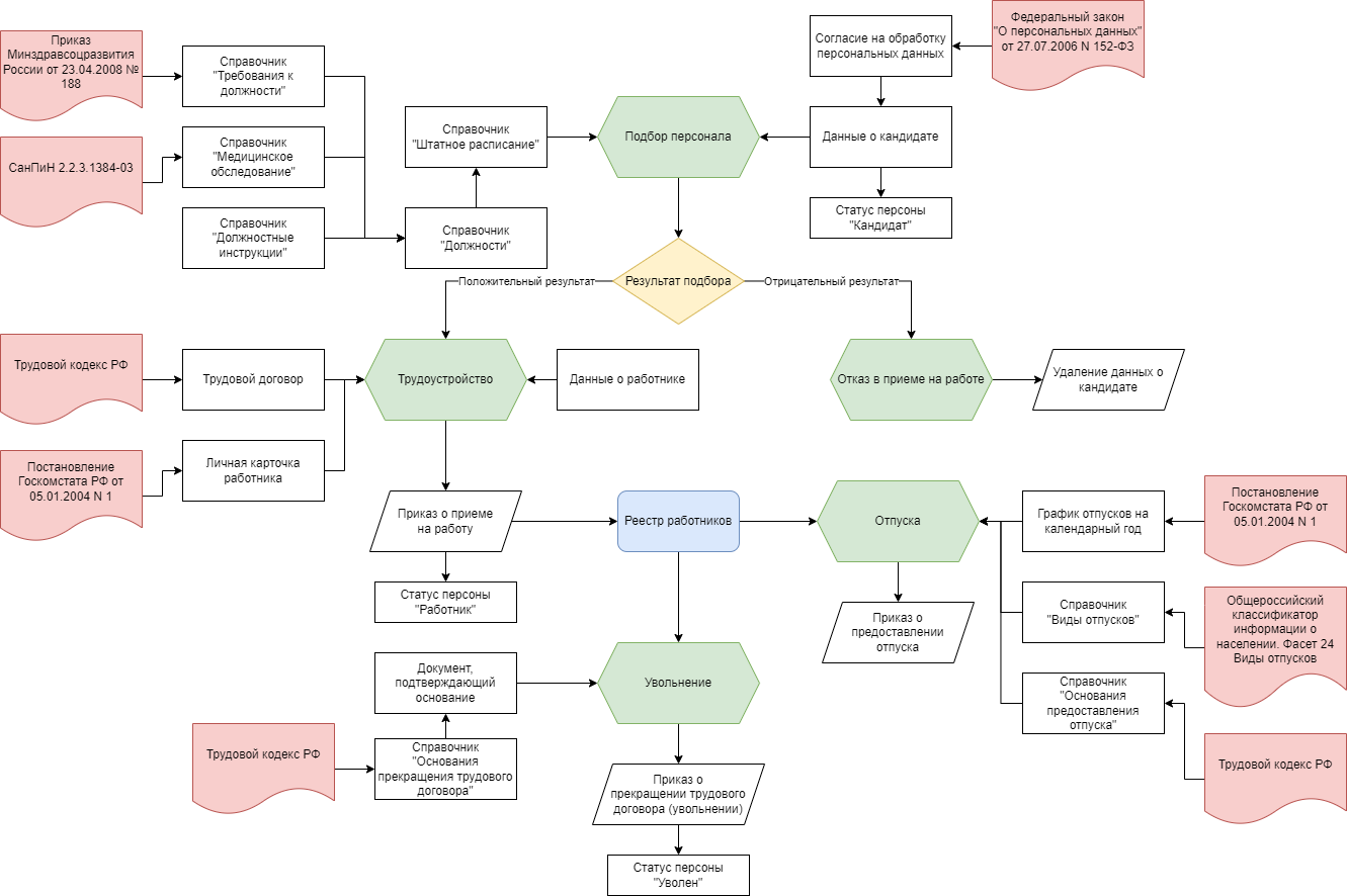
Алгоритм программы, обеспечивающий автоматизацию функций отдела кадров, и взаимосвязь функций внутри нее представлены на рис.1.
Рисунок 1. Блок-схема взаимосвязи функций программы
Рассмотрим содержание основных модулей программы.
1. Модуль «Обработка данных».
Данные из интерфейса программы передаются в базу данных, где посредством вызова хранимых процедур происходит их обработка в зависимости от вызванной процедуры. В свою очередь в процедуре обязательно происходит сравнение данных для избегания создания дубликатов, а также проверка ввода всех обязательных полей. В противоположных случаях выпадает ошибка с разъяснением, что необходимо исправить, введенные данные не сохраняются в базу данных.
2. Модуль «Подбор персонала».
Из штатного расписания выводится список свободных должностей. На его основе создается карточка кандидата с выбором конкретной должности и структурного подразделения и проект, в котором будет работать будущий кандидат. На следующем этапе вводится информация об образовании, личностные качества человека, стаж работы. Исходя из этих данных и результатах собеседования, а в некоторых случаях прохождения обучения и (или) тестового задания, принимается решение о приеме кандидата на должность. При положительном результате информация о человеке переходит к следующему алгоритму.
3. Модуль «Трудоустройство».
На этом этапе заполняется вся необходимая информация для трудоустройства (данные паспорта, образование, состав семьи, информация о воинском учете, контакты, сведения о предыдущем месте работы), а также данные о текущей работе (должность, размер ставки, структурное подразделение, а в некоторых случаях – объект, на котором будет выполняться работа, вид работы, характер работы, условия труда, тарифная ставка). Далее заключается трудовой договор, который печатается из системы, и на основании которого создается приказ о приеме на работу.
4. Модуль «График отпусков».
График отпусков на следующий календарный год утверждается в конце года. Вводится информация о сотрудниках, их должности, структурном подразделении, и планируемой датой отпуска и количестве календарных дней. В течение года на основании этого документа формируются приказы о предоставлении отпуска и заполняется информация в график отпусков о фактической дате отпуска.
5. Модуль «Увольнение работников».
Выводится список работников, подлежащих увольнению (в случае заключения срочного трудового договора), и формируется приказ о прекращении трудового договора (увольнении) с указанием основания увольнения (в соответствии со статьей ТК РФ). После утверждения приказа статус сотрудника переводится на «Уволен».
Предусмотрен функционал увольнения сотрудников, устроенных на постоянную работу или на неопределенных срок, в этом случае алгоритм похож – необходимо выбрать основание увольнения с указанием статьи ТК РФ, а также прикрепить документ, подтверждающий основание, например, заявление на увольнение по собственному желанию.
Интерфейс программы разрабатывается с помощью языка программирования высокого уровня C# на платформе Microsoft Visual Studio 2022 с использованием технологии разработки .NET Framework (Windows Forms).
База данных, где будут храниться и обрабатываться данные, разрабатывается с помощью системы управления реляционными базами данных Microsoft SQL Server на платформе Microsoft SQL Server Management Studio 18. Предполагается использование хранимых процедур и функций, которые будут вызываться из интерфейса программы.
Выводы
Выделенные в исследовании функции и задачи послужат основой для разработки информационной системы управления персоналом для малой строительной организации. Следующим этапом является проектирование структуры базы данных с описанием связей и схем, формирование итоговых функций разрабатываемой программы, а как итог – разработанное приложение для Windows с использованием архитектуры «клиент – сервер».
1. Yarullina L.R., Suchkova T.V. Problems of personnel management in organizations of the construction industry // News of the Kazan State University of Architecture and Civil Engineering. 2015. No. 4 (34). pp. 427-432.
2. Pogorelov V.A., Kazbekov G.A. Evaluation of personnel policy in the organization of the work of a construction enterprise // Engineering Bulletin of the Don. 2017. No. 4 (47). S. 218.
3. Uzaeva A.A. Personnel management in the construction industry//International research journal. 2013. No. 2 (9). pp. 55-58.
4. Popova A.A., Stepanova N.R. Problems of personnel management in the construction industry// Spring days of science. Collection of reports of the International Conference of Students and Young Scientists. Yekaterinburg, 2020. S. 194-198.
5. Taseev V.B., Shishkina E.S. Personnel management of small and medium-sized enterprises in the construction sector in modern conditions // Economics, management and law in modern conditions. International collection of articles. Ser. "Economics, management and law in modern conditions" Samara, 2012, pp. 125-133.
6. Kuznetsova N.S. Tools for personnel management in the construction industry // Economics and management in modern conditions. International scientific and practical conference. 2019. P. 118-120.




