Russian Federation
The article raises the problem of the need to develop specialized functionality of software complexes of information modeling technologies for the development of models of objects of modular buildings in order to minimize manual actions when solving routine tasks. The general concept of the tool is defined, the main functional requirements are formulated and the development of a specialized script is carried out. Based on the initial data in the form of information models of modular elements and basic technical and economic indicators, the construction of a complex information model of a modular object with the possibility of instantaneous adjustment and variable operation is formed in an automated mode. The purpose of this study is to develop a means of automating the construction of a complex information model based on modular elements of maximum readiness, tasks: analysis of the features of modular design, study of the possibilities of visual programming tools and script development.
information modeling technologies; modular elements of maximum readiness; complete and block design; design automation; visual programming
Введение
В последнее время с распространением средств информационного моделирования в проектировании и строительстве популярность стали набирать инструменты визуального программирования. Визуальное программирование – это способ разработки программы на основе манипуляций с графическими объектами вместо написания кода в виде текста. Такой инструмент позволяет формировать код скрипта даже без знания синтаксиса языка программирования. [1-3]
Основная цель использования визуального программирования в среде информационного моделирования – это расширить функционал программного комплекса за счет разработки собственных внутренних функций. В результате специалисты в области проектирования могут автоматизировать рутинные задачи и выйти за рамки базового функционала программы. Визуальное программирование включает в себя библиотеку ранее подготовленных блоков кода программы в виде графического элемента – НОДа. Сформированное определенным образом множеством НОДов представляет собой сценарий – скрипт, в результате реализации которого автоматизировано выполняется та или иная задача. Одновременно с базовой библиотеки НОДов, в программу можно добавлять дополнительные пакеты, созданные пользователями [3-5].
Также на сегодняшний день популярность набирает модульное проектирование и строительство. Основу модульных объектов составляет модульный элемент – это заранее изготовленный из различных материалов полноценный элемент строительства, обладающий наивысшей степенью готовности для монтажа. Модуль включает в себя необходимые архитектурные и конструктивные компоненты, инженерно-техническое обеспечение [6-7].
При разработке модульных объектов активно применяется инструментарий технологий информационного моделирования (ТИМ), в том числе инструменты группировки, сборки, создания семейств. Однако, среди функционала ТИМ отсутствуют специализированные инструменты, адаптированные для модульного проектирования [8]. И для решения данной проблемы целесообразно рассмотреть применение функционала визуального программирования для решения рутинных и вариативных задач проектирования модульных объектов [9].
Таким образом, целью данной работы будет являться разработка инструмента автоматизации для построения комплексной информационной модели на основе модульных элементов максимальной готовности, а задачами: анализ особенностей модульного проектирования, изучение возможностей средств визуального программирования и разработка скрипта для автоматизированного формирования итоговой модели.
Объекты и методы исследования
Информационная модель модульного элемента максимальной готовности (ИМЭМГ) – цифровая копия модульного элемента, реализованная инструментами информационного моделирования. Распределенное определенным образом множество ИМЭМГ в пространстве представляет собой итоговую комплексную информационную модель будущего объекта [10].
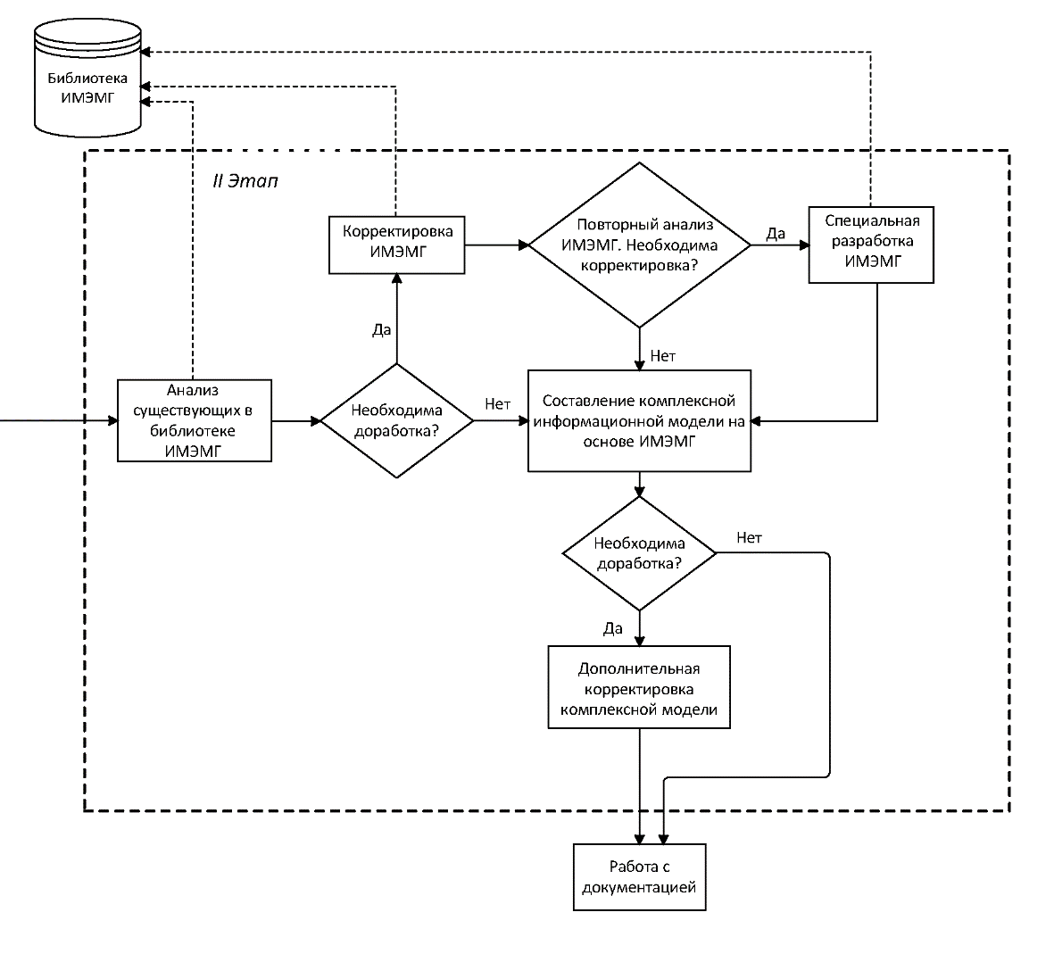
Процесс разработки комплексной информационной модели в соответствующем программном комплексе представляет собой двухэтапный алгоритм: на 1 этапе выполняется разработка необходимых ИМЭМГ, а на втором этапе – их комплектация в единую модель. (Рис. 1) Наиболее рутинный шаг данного алгоритма – это составление комплексной модели из имеющихся ИМЭМГ. Следовательно, необходимо выполнить разработку инструмента для автоматизации этой задачи [11-12].

Рис. 1. a) Схема алгоритма формирования комплексной информационной модели на основе МЭМГ. Этап I [11]

Рис. 1. б) Схема алгоритма формирования комплексной информационной модели на основе МЭМГ. Этап II [11]
Функционирование визуального программирования заключается в выборе или создании определенных элементов или примитивов модели и соответствующих манипуляций над ними [13-15]. В рамках работы с модульными объектами создание новых элементов не требуется, а объектом выбора будут разработанные на первом этапе ИМЭМГ – объединенные определенным образом в группу элементы модели.
Манипуляция ИМЭМГ – это непосредственная расстановка. Процесс заключается в расстановке различных ИМЭМГ по соответствующим местам в условном пространстве. Расстановка должна выполняться по базовым правилам:
- Угловые ИМЭМГ располагаются в углах объекта строго по установленным местам или с поворотом на 90, 180 или 270 градусов.
- Граничные ИМЭМГ располагаются согласно ограждающим конструкциям, могут быть отражены на 180 градусов.
- Внутренние ИМЭМГ располагаются внутри объекта. По умолчания требований к месторасположению нет.
В случае более сложной конфигурации будущего объекта внутренние ИМЭМГ также могут иметь определенное расположение внутри модели. В таком случае при выборе внутреннего ИМЭМГ необходимо указать несколько групп. [13-16]
После установки категорий и выбора групп ИМЭМГ необходимо их расположить в модели. Для решения данной задачи требуется информация о размерах каждого ИМЭМГ для расчёта координат точек вставки для всех ИМЭМГ. Количество ИМЭМГ в горизонтальной и вертикальной плоскости устанавливается специалистом самостоятельно или рассчитывается из ранее установленной площади и высоты объекта путем деления нацело на соответствующую площадь одного ИМЭМГ (Таблица 1).
Таблица 1
Исходные данные
|
№ |
Данные |
Источник |
Выполнение |
|
1 |
Группа ИМЭМГ |
Разработка ИМЭМГ или библиотека |
Вручную |
|
2 |
Количество ИМЭМГ |
Техническое задание / Расчет на основе площадей объекта и ИМЭМГ |
Вручную / автоматически |
|
3 |
Размеры ИМЭМГ |
Группа элементов ИМЭМГ |
Автоматически |
|
4 |
Площадь объекта |
Техническое задание |
Вручную |
|
5 |
Площадь ИМЭМГ |
Группа элементов ИМЭМГ |
Автоматически |
Для реализации автоматизации расстановки ИМЭМГ был выбран инструмент визуального программирования Dynamo. Dynamo — это среда для визуального программирования внутри программного комплекса Autodesk Revit [16-18]. Решение поставленной задачи будет заключаться в разработке соответствующего скрипта Dynamo.
Обработка рассмотренных данных для формирования итогового объекта реализуется с помощью соответствующего скрипта визуального программирования [19]. Исходными данными для работы скрипта являются группы объектов, представляющих собой ИМЭМГ, и размеры будущего объекта (Таблица 1). Соответственно, концептуально скрипт состоит из 4-х групп НОДов (узел программного кода) по промежуточным задачам:
- Ввод исходных данных.
- Установка категорий ИМЭМГ по расположению в модели.
- Расчет координат точек вставки ИМЭМГ.
- Расстановка ИМЭМГ по рассчитанным координатам точек.
Результаты исследований
- Ввод исходных данных.
В начале работы по формированию комплексной информационной модели (второй эта алгоритма на рис. 1), происходит ввод данных модели для дальнейшей их обработки с последующей выгрузкой необходимых параметров каждого ИМЭМГ в скрипт. Данный этап выполняется вручную ТИМ-координатором или архитектором [20].
Для простоты и удобства ввода исходных данных (табл. 1) был разработан специальный интерфейс (рис. 2) В верхней части меню вводятся базовые технико-экономические показатели, согласно техническому заданию будущего объекта. В нижней – выбирается множество необходимых для построения модели ИМЭМГ, которые на следующей стадии будут распределены по категории.

Рис. 2. Интерфейс ввода данных
- Установка категорий ИМЭМГ по расположению в модели.
Выбор групп или семейств ИМЭМГ осуществляется в нижней части меню по соответствующему типу: угловые, граничные и внутренние (рис. 2). На данном этапе используются базовые НОДы Dynamo и разработка специализированных НОДов не требуется, как и на предыдущем шаге [21-22].
Любое изменение среди вышеописанных атрибутов приведет к автоматическому пересчету и формированию нового варианта модели. Таким образом реализуется возможность автоматизированного вариативного проектирования.
- Расчет координат точек вставки ИМЭМГ.
Для расчета координат точек вставки ИМЭМГ в библиотеке Dynamo отсутствуют необходимые для решения задачи ноды, поэтому потребовалась самостоятельная разработка кода [21, 23]. Исходными данными для этого блока является информация, полученная на I и II этапах (рис. 2).
На основе исходных данных происходит расчет координат точек вставки для каждого отдельного ИМЭМГ в рамках установленных ранее категорий для будущей комплексной модели модульного объекта (Рис. 3). То есть выходные данные этого этапа – координаты всех точек вставки в пространстве модели.

Рис. 3. Программный код для расчета координат точек вставки ИМЭМГ (Python)
- Расстановка ИМЭМГ по рассчитанным координатам точек.
И на основе полученных точек вставке на последнем этапе работы алгоритма происходит непосредственное формирование модели. Для решения этой задачи используется базовый НОД из библиотеки Dynamo [24]. Выходными данными этапа – итоговая комплексная информационная модель модульного объекта [25].
Концептуально, алгоритм работы будущего скрипта в формате IDEF0 представляет собой четыре процесса с взаимосвязями и ограничениями (рис. 4.)

Рис. 4. Алгоритм работы скрипта для автоматизированного построения комплексной информационной модели в формате IDEF0
Разработанный скрипт Скрипт Dynamo для автоматизированного построения комплексной информационной модели представляет собой следующий комплекс НОДов (рис. 5)
Рис. 5. Скрипт Dynamo для автоматизированного построения комплексной информационной модели
В результате тестирования работы скрипта по различным исходным данным в тестовом режиме были построены вариативные модели из условно разных блоков. Построение моделей выполнялось автоматически без дополнительных трудозатрат. (Рис. 6) Для более сложных групп элементов алгоритм выполнения аналогичный, за исключением дополнительного времени пересчета - порядка нескольких секунд. Таким образом, разработанный скрипт полностью готов для решения задач автоматизированного построения комплексной информационной модели для модульного объекта.

Рис. 6. Варианты автоматизированного построения тестовых блоков
Выводы
Результаты данного исследования имеют теоретическую и практическую значимость для деятельности в области модульного строительства и информационного моделирования. Предложенный в тексте скрипт по автоматизации построения комплексной информационной модели на основе модульных элементов максимальной готовности позволяет реализовать дополнительный специальный функционал к программному комплексу информационного моделирования. Представленный инструмент позволяет решить вопрос по автоматизации длительной и трудоемкой задачи расположения блоков внутри информационной модели модульного объекта, а также без дополнительных трудозатрат выполнить построение нескольких вариантов объемно-планировочных решений. В результате представленный инструмент позволяет сократить время и трудоемкость проектирования, разрабатывать несколько проектных решений за короткий срок, а также обеспечивает принятие наиболее рационального проектного решения.
Перспективные направления работы на основе данного исследования – это детализация и уточнение алгоритма скрипта, расширение возможностей вариативного проектирования, повышение уровня автоматизации интерфейса и работы с данными модели. Также в перспективе важно предусмотреть корректность выбора группы ИМЭМГ и верификацию итоговой информационной модели модульного здания.
1. Dorozhkina E.A. Analytical review of the application of information modeling software for the development of project documentation [Analiticheskij obzor primeneniya programmnogo obespecheniya informacionnogo modelirovaniya dlya razrabotki proektnoj dokumentacii] // Innovation and investment [Innovacii i investicii]. 2023. №2. EDN: https://elibrary.ru/PNBVYN
2. The use of new information technologies in construction modeling [Ispol`zovanie novy`x informacionny`x texnologij v stroitel`nom modelirovanii] [Tekst] / Z.O. Tret`yakova, M.V. Voronina // Modern education: content, technology, quality [Sovremennoe obrazovanie: soderzhanie, texnologii, kachestvo]. 2019. T. 1. S. 363-365. EDN: https://elibrary.ru/EVMKGA
3. Aminov R.R. Regulatory regulation of BIM technologies, passage of state expertise [Normativnoe regulirovanie BIM-texnologij, proxozhdenie gose`kspertizy`] // IVD. 2021. №2 (74).
4. Ivanov E., Khoroshavin A, Karsakov A Visual programming environment based on data visualization grammar specification // Procedia Computer Science. 2020. Vol. 278. Pp. 434-439.
5. Ivanov E., Karsakov A Visual programming language for data visualization based on visual grammar // Procedia Computer Science. 2021. Vol. 193. Pp. 402-406.
6. Innovative modular construction [Innovacionnoe modul`noe stroitel`stvo] [Tekst] / K. S. Klevczova // Young scientist [Molodoj ucheny`j]. 2017. № 3 (137). S. 103-105. URL: https://moluch.ru/archive/137/38562/ (data obrashheniya: 26.07.2022). EDN: https://elibrary.ru/XQZDIT
7. Building information modelling for o-site construction: Review and future directions / Yin X., Liu H., Chen Y. and Al-Hussein M. // Autom. Constr. 2019. Vol. 101. Pp. 72-91. DOI:https://doi.org/10.1016/j.autcon.2019.01.010
8. Interactions between building information modelling and o-site manufacturing for productivity improvement / Sabet P.G.P. and Chong H.Y. // Int. J. Manag. Proj. Bus. 2019. Vol. 13. Pp. 233-255. DOI:https://doi.org/10.1108/IJMPB-08-2018-0168
9. Modular Robotic Prefabrication of Discrete Aggregations Driven by BIM and Computational Design / Walid Anane, Ivanka Iordanova, Claudiane Ouellet-Plamondon // Procedia Computer Science. 2022. Vol. 200. P. 1103-1112. DOIhttps://doi.org/10.1016/j.procs.2022.01.310.
10. Rybakova A.O. Analysis of design features based on the use of modular elements of maximum [Analiz osobennostej proektirovaniya na osnove primeneniya modul`ny`x e`lementov maksimal`noj gotovnosti] // Construction: Science and education [Stroitel`stvo: nauka i obrazovanie]. 2021 T. 11. Vy`p. 2. St. 5. DOI:https://doi.org/10.22227/2305-5502.2021.2.5 EDN: https://elibrary.ru/WVNZXN
11. Rybakova A Development of an Integrated Information Model Based on Standard Modular Elements of the Maximum Readiness Basis // Building Life-cycle Management. Information Systems and Technologies. Lecture Notes in Civil Engineering, vol 231. Springer, Cham. https://doi.org/10.1007/978-3-030-96206-7_22
12. Rybakova A.O. Methodology for developing an information model based on modular elements of maximum readiness [Metodika razrabotki informacionnoj modeli na osnove modul`ny`x e`lementov maksimal`noj gotovnosti] // Scientific and technical journal "Construction production" [Nauchno-texnicheskij zhurnal «Stroitel`noe proizvodstvo»] - 2023. - №. 2(46). - S. 99-102. DOI:https://doi.org/10.54950/26585340_2023_2_99 EDN: https://elibrary.ru/UDIPTD
13. Georgiev N. G., Shumilov K. A., Semenov A. A. Visual programming in problems of modeling of building structures [Vizual`noe programmirovanie v zadachax modelirovaniya stroitel`ny`x konstrukcij] // Engineering and Construction Bulletin of the Caspian Sea. [Inzhenerno-stroitel`ny`j vestnik Prikaspiya]. 2021. №5 (88). S. 84-94.
14. Shumilov K.A., Gur`eva Yu. A. Plastic forms of architecture in Dynamo-Revit and Grasshopper-Rhino-Archicad [Plastichny`e formy` arxitektury` v Dynamo-Revit i Grasshopper-Rhino-Archicad] // Omsk Scientific Bulletin [Omskij nauchny`j vestnik]. 2023. № 2 (186). S. 82-90. DOI: https://doi.org/10.25206/1813-8225-2023-186-82-90; EDN: https://elibrary.ru/XBGSSM
15. Shumilov K. A., Gur`eva Yu. A. Investigation of the possibilities of optimizing Grasshopper-Rhino scripts when modeling structures of complex geometry in architecture [Issledovanie vozmozhnostej optimizacii skriptov Grasshopper-Rhino pri modelirovanii struktur slozhnoj geometrii v arxitekture] // Engineering and Construction Bulletin of the Caspian Sea [Inzhenerno-stroitel`ny`j vestnik Prikaspiya]. 2023. №2 (44). S. 71-75. DOI: https://doi.org/10.52684/2312-3702-2023-44-2-71-75; EDN: https://elibrary.ru/OGAJVD
16. Korus, K., Salamak, M., & Jasiński, M. Optimization of geometric parameters of arch bridges using visual programming FEM components and genetic algorithm // Engineering Structures. 2021. Vol. 241. 112465. DOIhttps://doi.org/10.1016/j.engstruct.2021.1124
17. Klevczova K. S. Innovative modular construction [Innovacionnoe modul`noe stroitel`stvo] / K. S. Klevczova. - Tekst : neposredstvenny`j // Young scientist [Molodoj ucheny`j]. 2017. № 3 (137). S. 103-105. EDN: https://elibrary.ru/XQZDIT
18. Smakaev R.M., Nizina T.A. Application of the DYNAMO visual programming environment in the development of a building project in AUTODESK REVIT [Primenenie sredy` vizual`nogo programmirovaniya DYNAMO pri razrabotke proekta zdaniya v AUTODESK REVIT] // Fundamentals of Economics, Management and Law [Osnovy` e`konomiki, upravleniya i prava]. 2020. № 2 (21). S. 48-55. DOI: https://doi.org/10.51608/23058641_2020_2_48; EDN: https://elibrary.ru/VTDDXI
19. Tereshhuk N. Variant layout of Orthodox churches in the integrated computer environment EXCEL-DYNAMO-REVIT [Variantnaya planirovka pravoslavny`x xramov v integrirovannoj komp`yuternoj srede EXCEL-DYNAMO-REVIT] // Danish Scientific Journal. 2020. № 42-1. S. 3-7. EDN: https://elibrary.ru/IWEFWL
20. Stepanova A., Shilova L.A. Application of the DYNAMO module in the REVIT environment for process automation reinforcement of elements of reinforced concrete structures [Primenenie modulya DYNAMO v srede REVIT dlya avtomatizacii processa armirovaniya e`lementov zhelezobetonny`x konstrukcij] // Science and business: ways of development [Nauka i biznes: puti razvitiya]. 2020. № 5 (107). S. 76-83. EDN: https://elibrary.ru/CUAZDR
21. Danilov M.G., Andreev I.I. PYTHON programming language in the design of buildings and structures [Prakticheskoe ispol`zovanie DYNAMO i yazy`ka programmirovaniya PYTHON pri proektirovanii zdanij i sooruzhenij] // Student and science [Student i nauka]. 2020. № 1 (12). S. 18-20. EDN: https://elibrary.ru/OOMWQS
22. Nocerino G, Leone M.F. Computational LEED: computational thinking strategies and Visual Programming Languages to support environmental design and LEED credits achievement // Energy and Buildings. 2023. Vol. 278. 112626. DOI:https://doi.org/10.1016/j.enbuild.2022.112626.
23. Jang S., Lee G. Building Information Modelling (BIM) Based Generative Design for Drywall Installation Planning in Prefabricated Construction // Automation in Construction. 2021 Vol. 89. Pp. 86-98. DOI:https://doi.org/10.1155/2021/6638236
24. Hu Z., Fan C., Zheng Q., Wu W., Liu B, Visual Asyncflow: A visual programming tool for game artificial intelligence // Visual Informatics. 2021. Vol. 5, Iss. 4. Pp. 20-25. DOIhttps://doi.org/10.1016/j.visinf.2021.11.001.
25. Rybakova A. O. Data formation of an information model of a modular building in OLAP format [Formirovanie danny`x informacionnoj modeli modul`nogo zdaniya v formate OLAP] // Construction and architecture [Stroitel`stvo i arxitektura]. 2023. №. 1. S. 21-21. DOI: https://doi.org/10.29039/2308-0191-2022-11-1-21-21 EDN: https://elibrary.ru/IKDWQB




