Russian Federation
Russian Federation
Russian Federation
The article presents a study of the possibilities of automating the inspection processes of load-bearing building structures, with a special emphasis on the use of CRM systems with specialized modules. Practical examples of the implementation of such systems in the activities of construction organizations are analyzed. The necessity of engineering and technical inspection of buildings at all stages of their life cycle is discussed, based on the relevance of information on the technical condition of structures to ensure the safety of users. A process map has been developed covering various stages, such as data preparation, task creation, accounting and reporting documentation, using Bitrix 24. The key actions involved in each stage are identified, as well as the role and interaction of various departments of the organization. The importance of using BPMN for business process modeling is emphasized, which makes it possible to improve the management and coordination of work, reduce the risks of errors and increase the deadline for completing tasks. The work offers a systematic approach to conducting building surveys, covering key aspects of automation and process organization, which can significantly improve the quality and efficiency of surveys in the construction industry. Such modeling makes it possible to optimize the interaction between specialists, minimize the likelihood of errors and speed up the execution of work, ensuring systematization and control at all stages of the examination.
building operation stage, process automation, building inspection, process control automation
Введение
На различных этапах жизненного цикла здания — от строительства до сноса — критически важным становится проведение инженерно-технического обследования. Информация о реальном техническом состоянии несущих и ограждающих конструкций имеет решающее значение для обеспечения безопасного использования объектов капитального строительства и защиты жизни находящихся в них людей особенно на этапе эксплуатации.
Чтобы определить текущее состояние конструкций, реализуется целый комплекс мероприятий [1, 2]. Каждый тип работы уникален, что требует привлечения узкоспециализированных специалистов с необходимыми знаниями и квалификацией в своих областях. Однако параллельная работа таких разнообразных профессионалов вызывает серьезные сложности в организации и управлении их взаимодействием.
Эта проблема затрагивает все этапы реализации проекта — от управления организационными аспектами сотрудничества между подразделениями и сотрудниками до обеспечения единства в подготовке отчетной документации и систематическом хранении материалов. Несмотря на то, что перечень необходимых работ остается в основном неизменным независимо от типа здания, геометрические параметры, такие как общая площадь и строительный объем, прямо влияют на количество выполняемых однотипных работ [3]. Чтобы соблюдать сроки выполнения и упорядочить данные, необходима система, позволяющая автоматизировать часть функций [4].
Наиболее часто обследуются здания, возведенные в начале и середине XX века, у которых отсутствуют информационные модели. Собственники таких объектов часто не имеют желания или возможности инвестировать в разработку пространственных моделей. Оптимальным решением для автоматизации контроля работ по обследованию в большинстве подобных случаев становится использование CRM-системы с модулем ERP.
Объекты и методы исследования
Объектом исследования данной работы является автоматизация процесса управления обследованием несущих строительных конструкций на этапе эксплуатации, включая делегирование задач, полевые работы и подготовку отчетной документации.
Обследование может проводиться в рамках планового контроля, после стихийных бедствий, а также при операциях купли-продажи объектов и в других ситуациях. Результаты обследования обобщаются в рекомендациях по ремонту, реконструкции или замене конструкций, а также по улучшению эксплуатационных характеристик.
Среди популярных CRM-систем с модулем ERP выделяются такие продукты, как Битрикс 24, 1С ERP, AmoCRM, Мегаплан и Tilda CRM. Для моделирования автоматизированной системы управления работами по обследованию зданий можно использовать нотацию BPMN [5-6].
В литературе можно встретить информацию по использованию CRM решений для цифровой трансформации сферы жилищно-коммунального хозяйства в части взаимоотношений между собственниками жилых помещений в многоквартирных домах и управляющими организациями, а также по применению решения Битрикс 24 для организации и планирования инженерных изысканий [7-8].
BPMN (Business Process Management Notation) — это язык для моделирования бизнес-процессов, который связывает визуализированную стадию и непосредственную реализацию процессов.
Результаты исследований
В результате анализа деятельности организаций, осуществляющих работы по обследованию зданий, была разработана карта процессов, которая включает несколько этапов:
- подготовка исходных данных для запуска бизнес-процесса;
- подготовка исходных данных для постановки задач;
- создание основных задач;
- создание детальных задач;
- формирование CRM-формы плана обследования зданий;
- подготовка шаблона отчетной документации;
- проведение работ по обследованию зданий;
- формирование итоговой отчетной документации.
В рамках карты процесса задействованы следующие отделы организации:
- подразделение исполнительного директора, включая самого директора и начальника отдела продаж.
- подразделение технического директора, в состав которого входят технический директор, руководитель проектов, а также начальники отделов полевых и камеральных работ и статистической обработки.
Поскольку в зависимости от размера и числа сотрудников отдела может иметь место совмещение должностей, заданная схема будет охватывать только руководителей отделов. Действия, связанные с подачей заявки на обследование, не рассматриваются в данной карте процессов, так как они не зависят от наличия автоматизированной системы и могут быть доведены до исполнительного директора в устной форме от потенциального клиента.
Концептуальная модель будет построена с учетом применения CRM-системы Битрикс 24.
Этап 1. Подготовка исходных данных для запуска бизнес-процесса начинается с подачи заявки исполнительному директору для проведения работ. Эта заявка будет выступать в роли входных данных. Исполнительный директор запускает процесс в Битрикс 24 и назначает задачи начальнику отдела продаж. Начальник отдела, при обработке заявки, определяет наличие заказчика в базе клиентов CRM. При наличии данных, он выбирает клиента и создает проект. При их отсутствии, происходит импорт карточек клиентов в формате *.csv. Остальные форматы для автоматического импорта не поддерживаются. В случае отсутствия данных, информация вводится вручную и создается проект (Рис. 1).

Рис. 1. Этап 1 модели системы управления работами по обследованию зданий
Выходной информацией на данном этапе станет актуализированная база клиентов в Битрикс 24. Входные данные — заявка на обследование и карточка клиента в формате *.csv.
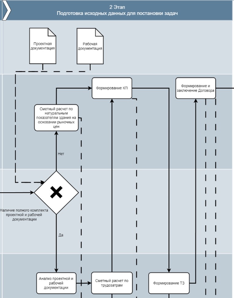
Этап 2. Подготовка исходных данных для постановки задач. После создания проекта в Битрикс 24 необходимо составить сметный расчет, который возможен на основании проектной и рабочей документации. Если такая документация присутствует, ее предварительно анализирует технический директор для определения конструктивного решения здания и трудозатрат. На основании этого формируется коммерческое предложение и техническое задание. При отсутствии документации сметный расчет выполняется по натурным показателям и рыночным ценам по обследованию аналогичных зданий. Завершающим шагом этапа является формирование и подписание договора. Входные данные: проектная и рабочая документация. Выходные данные: коммерческое предложение, техническое задание, договор и актуализация проекта в Битрикс 24 (Рис. 2).

Рис. 2. Этап 2 модели системы управления работами по обследованию зданий
Этап 3. Создание основных задач. Без полного набора исполнительной документации создание детализированных задач невозможно. В таком случае возможно лишь составление основных задач, для чего можно использовать Microsoft Excel, а затем произвести преобразование в формат *.csv для импорта в Битрикс 24. При наличии необходимой документации можно пропустить этап и сразу перейти к созданию детализированных задач. Выходные данные: перечень задач в Excel и актуализация проекта в Битрикс 24 (Рис. 2).
Этап 4. Создание детализированных задач. На этом этапе формируются ресурсы Bitrix 24 в Microsoft Project, создается диаграмма Ганта с задачами и подзадачами, фиксируется длительность выполнения задач и назначение ресурсов. Затем осуществляется импорт задач в Битрикс 24 (Рис.3).
. \
Рис. 3. Этапы 3 и 4 модели системы управления работами по обследованию зданий.
Откройте рисунок в новой вкладке, чтобы увидеть его в большем размере
Этап 5. Формирование CRM-формы плана производства работ по обследованию. Для создания электронного журнала в Bitrix 24 необходимо разработать уникальную CRM-форму, содержащую пользовательские поля, которые настраиваются вручную. Учитывая прямую зависимость между типами и материалами конструкций и необходимостью минимизации времени обследования и исключения человеческого фактора, важно уделить внимание правилам отображения полей.
На примере фиксации вскрытий конструкций выделяются три основных вида: вскрытие строительных конструкций, проходка шурфов и вскрытие навесной фасадной системы. Каждому из этих типов соответствуют специфичные контролируемые параметры, такие как количество стержней арматуры, глубина заложения относительно отметки грунта и количество заклепок направляющих. Эти параметры вносятся в пользовательские поля. Если не установить корректные правила отображения полей, сотрудник, работающий с электронным журналом на месте обследования, будет вынужден манипулировать формой, не соответствующей выполняемым работам. Это приведёт к потере времени на выбор необходимых полей и увеличит риск ошибок в заполнении информации, что может негативно сказаться на качестве работ.
В разработке CRM-формы электронного журнала активно участвуют начальники всех технических отделов. После завершения работы над формой документ отправляется на согласование руководителю проектов, а затем, в случае положительного решения, утверждается техническим директором.
Пользовательские поля для электронного журнала включают [7]:
- тип вскрытия;
- тип конструкции;
- тип материала конструкции;
- расположение вскрытия;
- номер вскрытия;
- тип поверхности;
- этаж, на котором располагается вскрытие;
- отметка расположения вскрытия;
- оси расположения вскрытия;
- и другие.
Этап 6. Формирование шаблона отчетной документации. Начальники всех отделов занимаются созданием шаблонов отчетной документации, что осуществляется последовательно. Исходный шаблон формируется в формате .doc и заполняется с учётом созданных пользовательских полей в Bitrix 24. Затем шаблоны интегрируются в CRM-систему. Завершает этап согласование формы отчетной документации исполнительным директором.
Этап 7. Проведение работ по обследованию. Обследование проходит в соответствии с техническим заданием, а также с ГОСТ 31937-2024 и СП 13-102-2003 [9]. Сотрудники отдела полевых работ используют электронный журнал на объекте обследования и далее обрабатывают данные в офисе. Остальные отделы начинают заполнять электронный журнал только после завершения полевых работ. Вначале проводятся непосредственные полевые работы с одновременным заполнением полей журнала и добавлением информации в базу Bitrix 24. После этого переходят к камеральным работам с соответствующими записями в электронном журнале. Аналогичные действия осуществляются для поверочных расчетов и статистической обработки. По завершении процесса результаты заполняются в электронный журнал и отправляются на согласование руководителю проектов. Если согласование не получено, проводятся дополнительные обследования (рис. 4).

Рис. 4. Этап 7 модели системы управления работами по обследованию зданий
Этап 8. Формирование итоговой отчетной документации. Заполнение итоговой отчетной документации полностью автоматизировано. По завершении заполнения электронного журнала достаточно выбрать шаблон отчета и указать желаемый формат документа — .doc или .pdf. После этого итоговая документация согласовывается с заказчиком, и в случае успешного завершения проекта он закрывается.
Выводы
Автоматизация управления работами по обследованию зданий, согласно предложенной модели, позволит:
- оптимизировать процессы планирования, учета и контроля выполнения работ, что приведет к сокращению временных и материальных затрат;
- повысить качество работ за счет автоматизации контроля и анализа результатов;
- упростить взаимодействие между различными подразделениями и специалистами, что обеспечит более эффективное использование ресурсов;
- улучшить систему управления данными о проведенных работах, объектах и исполнителях, что обеспечит более точное и своевременное принятие решений на основе актуальной информации.
Таким образом, через внедрение автоматизированной системы управления обследованиями зданий можно значительно упростить и улучшить качество процесса, а также обеспечить надежную базу для принятия управленческих решений на этапе эксплуатации объекта недвижимости.
1. Gimadetdinov K. I., Frolov E.A., Frolov A.E., Yakovleva M.V. Investigation of the technical condition of buildings and structures: a textbook. Moscow: Forum : INFRA-M, 2024. 159 p.
2. Lapidus A. A., Topchiy D.V. Organization of work on the inspection of buildings and structures // Industrial and civil construction. 2023. No. 3. pp. 12-15. https://doi.org/10.33622/0869-7019.2023.03.12-15 EDN: https://elibrary.ru/XSJMAI
3. Kashevarova G.G., Tonkov Yu.L., Tonkov I.L. Intelligent automation of engineering research of construction objects. Perm: Perm National Research Polytechnic University, 2017. Pp.42-57.
4. Knyazeva, N. V. Information flow management using an operational model of a capital construction facility // Strategies and trends in the development of science in modern conditions. 2018. Vol. 2, No. 1(4). Pp. 66-70. EDN: https://elibrary.ru/YVMMYR
5. Knyazeva, N. V., Levina D. A. The use of BIM scenarios in the work of maintenance services // Bulletin of the Belgorod State Technological University named after V.G. Shukhov. 2019. No. 5. Pp. 99-105. https://doi.org/10.34031/article_5cd6df471c80b0.92422061 EDN: https://elibrary.ru/IBNDHU
6. Kuznetsov, S. V., Knyazeva N. V. Application of information modeling to solve problems of maintenance and repair of buildings and structures // Bulletin of the Belgorod State Technological University named after V.G. Shukhov. 2023. No. 3. Pp. 34-45. https://doi.org/10.34031/2071-7318-2022-8-3-34-45 EDN: https://elibrary.ru/ORRIVI
7. Zolotarev I.V. On the issue of legal regulation of the digital transformation of the housing and communal services sector // Herald of HANDS. 2023. №3 (53).
8. Nazarov I.V., Nikiforova V.E. Organization and planning of engineering surveys in the Bitrix24 service // Moscow Economic Journal. 2023. №2. https://doi.org/10.55186/2413046X_2023_8_2_93 EDN: https://elibrary.ru/FJLYHS
9. Hertz, V. A., Knyazeva N. V. Analysis of the regulatory, technical and legislative framework for the implementation of the stage of operation of non-industrial buildings using information modeling technologies (Tim) // Construction and architecture. 2023. Vol. 11, No. 3. P. 9. https://doi.org/10.29039/2308-0191-2023-11-3-9-9 EDN: https://elibrary.ru/BCGLSC




