Россия
Россия
УДК 69 Строительство. Строительные материалы. Строительно-монтажные работы
В современной конкурентной среде строительной отрасли постоянный поиск путей повышения эффективности является не просто преимуществом, а жизненной необходимостью. Ключевым источником скрытого потенциала для роста выступают организационно-технические резервы, представляющие собой неиспользованные возможности оптимизации, заложенные в системе управления, технологии и средствах производства. Данная статья посвящена комплексному анализу этих резервов и разработке практических направлений по их мобилизации для повышения результативности строительного производства. В работе детально раскрывается сущность и классификация резервов, которые подразделяются на две взаимосвязанные группы. Организационные резервы рассмотрены через призму совершенствования системы управления проектами, включая внедрение методологий Lean Construction и BIM, цифровизацию процессов планирования и контроля, а также оптимизацию логистики и мотивации персонала. Технические резервы проанализированы в контексте модернизации материально-технической базы: применения инновационных технологий сборного и модульного строительства, внедрения новых материалов, роботизации и обновления парка строительной техники с использованием систем телематики. Особый акцент делается на синергетическом эффекте, возникающем при одновременной реализации организационных и технических улучшений. Доказывается, что именно комплексный подход, при котором, например, внедрение BIM-технологий координирует работу обновленной техники и оптимизированные логистические цепочки, позволяет достичь максимального результата. В статье разработана научно-обоснованная методика мобилизации организационно-технических резервов (ОТР) для повышения результативности строительного производства. Методика включает системную идентификацию, количественную оценку и ранжирование ключевых факторов-резервов, построение причинно-следственных моделей их влияния на интегральные показатели результативности (сроки, стоимость, качество). На основе анализа предложен комплекс взаимосвязанных организационных и технических мероприятий, реализация которых обеспечивает синергетический эффект. Результаты работы апробированы с применением имитационного моделирования и представлены в виде графиков, схем и матриц, что позволяет рекомендовать методику для практического внедрения руководителями строительных компаний.
организационно-технические резервы, результативность строительства, факторный анализ, причинно-следственная модель, имитационное моделирование, методика, синергетический эффект, ключевые показатели эффективности (KPI), диагностика
Введение
Конкурентоспособность строительной компании в современных условиях определяется не столько объемом привлекаемых ресурсов, сколько эффективностью их использования. Внутренним источником роста эффективности выступают организационно-технические резервы (ОТР) – латентные возможности, сосредоточенные в системе управления, технологии и средствах производства [1, 2]. Научная проблема заключается в отсутствии единой методики, позволяющей не только идентифицировать, но и количественно оценивать потенциал ОТР, прогнозировать их комплексное влияние на итоговые показатели проекта и формировать оптимальную программу их мобилизации. Цель данного исследования – разработка такой методики.
Материалы и методы
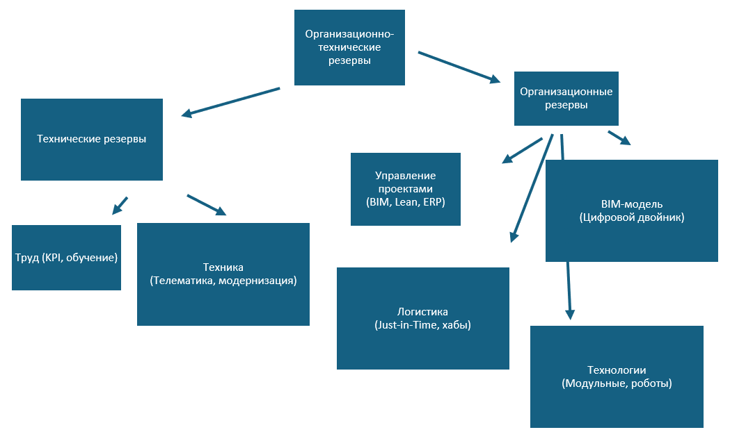
Организационные резервы связаны с совершенствованием структуры управления, методов планирования и организации труда на всех этапах инвестиционно-строительного процесса [3]. Совершенствование системы управления проектами является краеугольным камнем повышения результативности. Внедрение передовых методик, таких как Agile, Lean Construction («Бережливое строительство») и Last Planner System, позволяет повысить гибкость планирования, сократить потери и улучшить взаимодействие между участниками проекта. Lean-подход, например, направлен на исключение всех видов muda (потерь) — ожидания, переделок, излишних перемещений. Цифровизация управления через внедрение информационных систем на базе BIM и ERP-систем позволяет в режиме реального времени контролировать сроки, стоимость, ресурсы и риски, обеспечивая прозрачность процессов и оперативное принятие управленческих решений (рис 1.). Не менее важно четкое планирование и контроль, включающие детализированное календарно-сетевое планирование, регулярный мониторинг выполнения работ и оперативное устранение отклонений [4]. Оптимизация логистики и снабжения представляет собой еще один значительный резерв [5]. Организация поставки материалов и конструкций по принципу «Just-in-Time» позволяет сократить затраты на складирование, минимизировать риск порчи и хищений, а также высвободить площадь стройплощадки. Для крупных компаний эффективно создание собственных централизованных складов и логистических хабов, что оптимизирует транспортные расходы и обеспечивает бесперебойность снабжения нескольких объектов. Повышение производительности труда напрямую влияет на темпы строительства. Этому способствует разработка современных, научно обоснованных норм времени и выработки, а также внедрение эффективной системы оплаты труда, напрямую связанной с конечным результатом через KPI. Постоянное обучение и повышение квалификации рабочих, мастеров и прорабов, внедрение наставничества и обмена лучшими практиками являются залогом роста профессионального уровня персонала.

Рис.1. Взаимосвязь организационных и технических резервов
Результаты
Технические резервы связаны с модернизацией материально-технической базы строительства и применением новых технологий. Внедрение инновационных строительных технологий кардинально меняет подходы к производству работ. Модульное и сборное строительство, предполагающее перенос максимального объема работ в заводские условия, позволяет кратно повысить скорость возведения объектов, улучшить качество и снизить зависимость от погодных условий. Использование новых материалов, таких как самоуплотняющиеся бетоны, композитная арматура и современные утеплители, позволяет ускорить монтаж, снизить массу конструкций и повысить долговечность объекта. Беспилотные технологии и роботизация, включающие использование дронов для мониторинга и геодезии, а также роботов для кладки кирпича или сварочных работ, повышают точность и безопасность [6] (табл.1).
Таблица 1
Сравнительная таблица организационных и технических резервов
|
Группа резервов |
Категория |
Конкретные факторы-резервы |
|
Организационные |
Управление проектами |
Степень внедрения Agile/Lean-методик. |
|
Логистика и снабжение |
Оптимизация складской логистики. |
|
|
Персонал и мотивация |
Внедрение KPI, привязанных к результату. |
|
|
Технические |
Технологии |
Степень применения сборного и модульного строительства. |
|
Техника и оборудование |
Коэффициент обновления парка техники. |
Модернизация парка строительной техники направлена на повышение производительности и снижение эксплуатационных затрат. Обновление основных фондов, замена физически и морально устаревшей техники на современные, более производительные и экономичные модели, снижает затраты на ГСМ и ремонт. Дополнительный эффект дает установка систем телематики и мониторинга, которые позволяют отслеживать местоположение и режимы работы техники, оптимизировать ее использование и планировать сервисное обслуживание [7, 8]. Широкое внедрение информационного моделирования (BIM) является связующим звеном между организационными и техническими резервами [9]. BIM-технологии позволяют создавать цифровые двойники объектов, выявлять коллизии между инженерными системами на этапе проектирования, избегая дорогостоящих переделок, точнее рассчитывать объемы материалов и управлять объектом на всем его жизненном цикле [10] (рис. 2).

Рис. 2. Причинно-следственная диаграмма влияния ОТР на результативность строительства
Для оценки влияния каждого фактора на результирующие показатели (сроки T, стоимость C, качество Q) строится причинно-следственная модель (диаграмма Исикавы) (рис. 3).
На основе проведенного анализа предлагается поэтапная методика.

Рис. 3. Алгоритм методики мобилизации организационно технических резервов
Заключение
Разработанная методика позволяет перейти от интуитивного поиска резервов к системному, измеримому и управляемому процессу повышения результативности строительного производства. Научная новизна заключается в комплексном подходе, объединяющем качественный факторный анализ с количественной оценкой и построением прогнозных моделей, а также в четком алгоритме действий. Практическая ценность состоит в том, что методика предоставляет руководителям строительных компаний инструмент для формирования конкретных программ развития, обоснования инвестиций в модернизацию и достижения измеримого синергетического эффекта. Перспективы дальнейших исследований видятся в разработке отраслевых нормативов для оценки уровня использования ОТР и создании специализированного программного обеспечения, автоматизирующего предложенную методику.
1. Михайлова Е.В., Савин И.М. // Искусственный интеллект как новое направление развития в строительстве // Дни студенческой науки: сборник докладов научно-технической конференции по результатам научно-исследовательских работ студентов Института промышленного и гражданского строительства (Москва, 27 февраля — 3 марта 2023 г.), 587–589 с.
2. Савин И.М., Савин М.В., Мариничев А.А. // Оптимизация экономически выгодной стратегии в современных условиях в строительной отрасли // OpenScience. 2022. Т. 4. № 3. С. 24–32. DOI: https://doi.org/10.51632/2658-7939_2022_4_3_24; EDN: https://elibrary.ru/ILMLQK
3. Синенко С., Савин И. // Оценка достаточности финансовых ресурсов по плану инвестиционного проекта кооперации в сфере сельского хозяйства // В сб.: E3S Web of Conferences. Сер. «Уральский экологический научный форум «Устойчивое развитие промышленного региона», УЭСФ 2021» 2021. DOI: https://doi.org/10.1051/e3sconf/202125812016
4. Савин И.М. // Некоторые особенности эффективности использования искусственного интеллекта в сметном расчете (на примере оптимизации календарных графиков) // OpenScience. 2022. Т. 4. № 1. С. 75–82. DOI: https://doi.org/10.51632/2658-7939_2022_4_1_75; EDN: https://elibrary.ru/RHEIMR
5. Макеева Т.Ю., Савин И.М. // Некоторые особенности оптимизации затрат при строительстве зданий и сооружений // в сб.: Актуальные проблемы экономики, финансов и образования в условиях цифровизации. Материалы Всероссийской межвузовской научно-практической конференции студентов, аспирантов и молодых ученых. Балашиха, 2022. С. 161–165. EDN: https://elibrary.ru/NTYBLC
6. Мурадов А.Н., Савин И.М. // Некоторые особенности оптимизации календарных графиков в модульном строительстве // в сб.: Наука и культура: поиски и открытия. Материалы XV Международной научно-практической конференции. Балашиха, 2022. С. 110–113. EDN: https://elibrary.ru/GIMLNS
7. Савин И.М., Михайлова Е.М. // Разработка календарного плана в условиях ограниченных ресурсов // В сб.: Наука и культура: поиски и открытия. Материалы XIV Международной научно-практической конференции. Балашиха, 2021. С. 153–159. EDN: https://elibrary.ru/UCVPBG
8. Сергей Синенко, Иван Савин, Иван Абрамов, Виктория Савина // Технические резервы повышения производительности труда на основе цифровой трансформации строительного производства // Устойчивые технологии в гражданском и экологическом строительстве (ICSTCE 2024). DOI: https://doi.org/10.1051/e3sconf/202455904031
9. Организационно-технические резервы повышения эффективности строительного производства / И.М. Савин, И.Л. Абрамов // Вестник евразийской науки. — 2024. — Т 16. — № 6. — URL: https://esj.today/PDF/25SAVN624.pdf. EDN: https://elibrary.ru/LAZZVS
10. Организационно-технические резервы повышения эффективности строительного производства / И. М. Савин, И. Л. Абрамов // Вестник евразийской науки. № 3 (май - июнь), том 17, 2025. EDN: https://elibrary.ru/IXOIHW



