ПРОАКТИВНОЕ УПРАВЛЕНИЕ КАЧЕСТВОМ РАЗРАБОТКИ ПРОЕКТНОЙ ДОКУМЕНТАЦИИ НА ОСНОВЕ РИСК-ОРИЕНТИРОВАННОГО ПОДХОДА
Аннотация и ключевые слова
Аннотация (русский):
В условиях цифровой трансформации строительной отрасли и ужесточения требований к надежности объектов капитального строительства особую актуальность приобретает совершенствование систем управления качеством проектной документации. Доминирующие в настоящее время реактивные подходы, ориентированные на исправление выявленных несоответствий на поздних стадиях проектирования, демонстрируют системную неэффективность, выражающуюся в значительных экономических и временных потерях. В представленной работе излагаются результаты разработки методики проактивного управления качеством, основанной на принципах риск-ориентированного подхода. Методологическую основу исследования составили системный анализ, экспертные оценки, статистические методы обработки данных и моделирование процессов. В результате проведенного исследования сформирован реестр 20 ключевых рисков, оказывающих значительное влияние на качество проектной продукции, и установлены их количественные оценки. Разработана оригинальная матрица для классификации проектов по уровням сложности, интегрирующая параметры объективной сложности объекта и качества исходных данных. Предложен алгоритм применения разработанной модели, обеспечивающий переход от идентификации рисков на этапе предпроектного планирования к реализации комплекса дифференцированных мероприятий по их минимизации. Практическая значимость работы подтверждена разработкой автоматизированного расчетного модуля, позволяющего объективно оценивать рискованность проекта и принимать обоснованные управленческие решения.

Ключевые слова:
управление качеством, проектная документация, управление рисками, риск-ориентированный подход, предпроектное планирование, реестр рисков, строительное проектирование
Текст

Введение

Качество проектной документации остается системообразующим фактором, определяющим успешность реализации строительных проектов. По данным экспертной практики, до 40% проектной документации требует существенной доработки при прохождении государственной экспертизы [1], что приводит к значительным экономическим потерям и срыву установленных сроков строительства. Сложность современных строительных объектов, ужесточение требований безопасности и повышение ответственности проектировщиков осложняет проблему, выводя ее за рамки исключительно технических аспектов в область управления проектными рисками.

Преобладающая в настоящее время в большинстве проектных организаций реактивная модель управления качеством, ориентированная на выявление и исправление уже допущенных ошибок на этапе прохождения экспертизы и/или на этапе строительства, демонстрирует свою системную неэффективность. Такой подход, основанный на многоуровневом контроле готовой проектной документации, не позволяет устранить коренные причины возникновения ошибок и коллизий, что ведет к их повторному появлению в последующих проектах. Экономические исследования в строительной отрасли подтверждают, что стоимость исправления ошибки, выявленной на стадии экспертизы или строительства, в 5-10 раз превышает расходы на ее предупреждение на этапе проектирования.

Мировой и отечественный опыт свидетельствует о необходимости перехода от контроля конечной продукции к проактивному управлению процессами ее создания. В основе этого подхода лежит принцип риск-ориентированного мышления, закрепленный в стандарте ГОСТ Р ИСО 9001-2015 [2] и получающий развитие в современных методологиях управления проектами. Проактивный подход направлен на предупреждение возникновения дефектов путем заблаговременной идентификации, анализа и минимизации потенциальных рисков на этапе предпроектного планирования [2]. Интеграция методов риск-менеджмента в процессы управления качеством позволяет не только снизить количество несоответствий, но и оптимизировать распределение ресурсов, направляя их на нейтрализацию наиболее значимых угроз качеству проектной документации [3].

Цель работы – разработка методики проактивного управления качеством проектной документации на основе риск-ориентированного подхода на этапе предпроектного планирования. В работе описывается решение следующих задач: формирование реестра ключевых рисков, создание матрицы сложности проектов, разработка алгоритма управления качеством проектной документации на этапе предпроектной подготовки оценка эффективности предложенных решений. Особое внимание уделяется практической реализации методики через систему дифференцированных мероприятий и автоматизированный инструментарий оценки рискованности проектов.

Материалы и методы

Основу для анализа рисков составили требования нормативных документов, регламентирующих управление качеством и надежностью в строительстве. В частности, были использованы ГОСТ Р ИСО 9001-2015 [2], устанавливающий требования к системам менеджмента качества, и ГОСТ Р 51901.12-2012 [4], определяющий процедуры управления рисками.

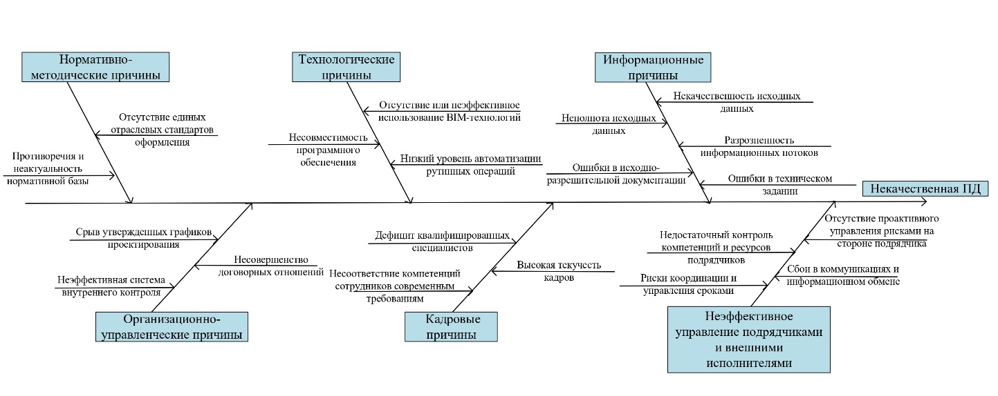
Особое внимание было уделено разработке и применению метода причинно-следственного анализа с построением диаграммы Исикавы. Данный метод позволил систематизировать и визуализировать комплекс факторов, влияющих на качество проектной документации, сгруппировав их по шести основным категориям причин: нормативно-методические, организационно-управленческие, кадровые, информационные, неэффективное управление подрядчиками и внешними исполнителями. Построение диаграммы осуществлялось в соответствии с методическими рекомендациями, изложенными в работе В.Ю. Огвоздина [5]. В качестве центральной проблемы была определена «Снижение качества проектной документации».  Построение диаграммы (рис.1) позволило визуализировать комплексную взаимосвязь между различными источниками рисков и выявить их системный характер [6].


Рис. 1. Диаграмма Исикавы

 

Для верификации и количественной оценки факторов, влияющих на качество проектной документации, был проведен экспертный опрос с участием 40 специалистов проектных организаций. Критериями отбора экспертов являлись наличие высшего профильного образования и опыт работы в сфере проектирования не менее 5 лет [1].

В ходе исследования экспертам была предоставлена анкета, содержащая перечень из 20 потенциальных рисков, сгруппированных по шести категориям. Каждый фактор оценивался по двум параметрам: вероятность возникновения (P) и потенциальный ущерб (I) по 5-балльной шкале.

Для оценки согласованности мнений экспертов применён коэффициент конкордации Кендалла (W). Его расчёт по модифицированной формуле (1) учитывает наличие связных рангов:

W=12S(n(m3-m)-nj=1nTj, (1)

где W – коэффициент конкордации Кендалла, S – сумма квадратов отклонений всех оценок рангов, n – число экспертов, m – число показателей экспертизы (причин), j=1nTj – сумма показателей связных рангов в j-ой ранжировке.

Чтобы определить показатель связных рангов в j-ой ранжировке, требуется обратиться к формуле (2):

Tj=k=1Hj(hk3-hk), (2)

где Tj – показатель связных рангов, Hs – число групп равных рангов в j-ой ранжировке,  hk  – число равных рангов k-ой группе связных рангов при ранжировке j-м экспертом.

При W ≥ 0,5 степень согласованности экспертных оценок может считаться удовлетворительной, при W > 0,7 согласованность считается хорошей. При W < 0,5 требуется уточнение экспертных оценок.

Полученные коэффициенты конкордации Кендалла демонстрируют согласованность мнений экспертов в оценке причин:

  • для организационно-управленческих, кадровых, информационных приичин (W1≥0,84) согласованность почти полная,
  • для нормативно-методических, технологических причин (W2=0,74) – высокая.

Полученные значения коэффициента конкордации Кендалла находятся в пределах статистически допустимых норм, что подтверждает достаточную согласованность мнений экспертов и надёжность выводов исследования. Поскольку все коэффициенты превышают минимальный порог W ≥ 0,5, проведение повторного экспертного опроса не требуется.

Дополнительно применялись методы статистического анализа данных и моделирования процессов управления качеством, позволившие разработать автоматизированный инструментарий оценки рискованности проектов.

Результаты

В результате проведенного исследования была разработана комплексная методика проактивного управления качеством проектной документации. Основным практическим результатом стал сформированный реестр ключевых рисков, содержащий 20 наиболее значимых факторов, влияющих на качество проектной продукции.

На основе полученных данных была определена оценка значимости рисков качества проектной документации (табл.1), содержащая расчет интегральных показателей риска (ИПР) и уровней их критичности. Анализ результатов показал, что наибольшую значимость имеют риски, связанные с некачественностью исходных данных (ИПР=25), дефицитом квалифицированных специалистов (ИПР=25) и противоречиями в нормативной базе (ИПР=25) [3].

Полученные количественные оценки позволили перейти от качественного анализа к разработке дифференцированной системы управленческих воздействий, направленных на минимизацию наиболее значимых рисков на этапе предпроектного планирования.

Таблица 1

Оценка значимости рисков качества проектной документации

Фактор риска

Вероятность
риска P

Ущерб риска I

Интегральный показатель
риска P х I

Уровень
критичности

Нормативно-методические причины

Отсутствие единых отраслевых стандартов оформления

4

3

12

Средний

Противоречия и неактуальность нормативной базы

5

5

25

Критический

Организационно-управленческие причины

Неэффективная система внутреннего контроля

4

4

16

Высокий

Срыв утвержденных графиков проектирования

5

5

25

Критический

Несовершенство договорных отношений

4

4

16

Высокий

Технологические причины

Несовместимость программного обеспечения

3

3

9

Умеренный

Низкий уровень автоматизации рутинных операций

4

3

12

Средний

Отсутствие или неэффективное использование BIM-технологий

4

4

16

Высокий

Кадровые причины

Дефицит квалифицированных специалистов

5

5

25

Критический

Несоответствие компетенций сотрудников современным требованиям

4

4

16

Высокий

Высокая текучесть кадров

3

4

12

Средний

Информационные причины

Некачественность исходных данных

5

5

25

Критический

Неполнота исходных данных

5

5

25

Критический

Разрозненность информационных потоков

4

3

12

Средний

Ошибки в исходно-разрешительной документации

4

5

20

Критический

Ошибки в техническом задании

4

5

20

Критический

Неэффективное управление подрядчиками и внешними исполнителями

Недостаточный контроль компетенций и ресурсов подрядчиков

4

4

16

Высокий

Риски координации и управления сроками

4

4

16

Высокий

Отсутствие проактивного управления рисками на стороне подрядчика

4

4

16

Высокий

Сбои в коммуникациях и информационном обмене

3

3

9

Умеренный

 

Для дифференцированного подхода к управлению рисками была разработана матрица уровней сложности проекта (рис.2), позволяющая классифицировать объекты по четырем уровням сложности (A-D) на основе интегральной оценки технологической сложности, насыщенности инженерными системами и качества исходно-разрешительной документации [2].

Рис. 2. Матрица уровней сложности проекта

 

Структура матрицы включает:

  • Объективная сложность проекта (Y) – оценивается по трем критериям: технологическая сложность (от типовых решений до уникальных объектов), насыщенность инженерными системами (от 2-3 до 7 и более разделов), градостроительные условия (от свободной площадки до исторической застройки).
  • Качество исходных данных (Х) – анализируется по показателям полноты и достоверности предоставленной заказчиком информации.

Для демонстрации практического применения разработанной методики управления рисками, а также для иллюстрации принципа дифференцированного подхода, рассмотрим пример управленческих мероприятий, направленных на снижение одного из идентифицированных критических рисков. В качестве примера выбран риск «Срыв утверждённых графиков проектирования» (Интегральный показатель риска = 25), актуальность и значимость которого подтверждены результатами экспертного опроса.

Разработанный комплекс мероприятий по управлению данным риском является вариативным и напрямую зависит от уровня сложности проекта, определяемого по матрице, представленной на Рисунке 2. Для каждого из четырёх уровней (A – D) сформирован соответствующий набор превентивных и корректирующих действий, обеспечивающих целевое воздействие на ключевые причины возникновения риска.

Таблица 2

Дифференцированные мероприятия по управлению риском
«Срыв утверждённых графиков проектирования»

Уровень сложности проекта     

Мероприятия по снижению риска

Стандартный проект (А)

1. Еженедельный контроль соблюдения сроков по ключевым вехам графика руководителем проекта.
2. Стандартизированная процедура уведомления заказчика о возникающих задержках.

Проект повышенной сложности (B)

1. Внедрение детализированного понедельного плана-графика с назначением ответственных за каждую задачу.
2. Проведение еженедельных координационных совещаний для мониторинга прогресса и заблаговременного выявления отклонений
3. Создание оперативного резерва времени (буфера) в критических цепочках графика.

Рисковый проект (C)

1. Назначение отдельного менеджера по контролю сроков.
2. Реализация системы ежедневного краткого отчётности для ключевых исполнителей.
3. Разработка и согласование с заказчиком альтернативных (ускоренных) сценариев работы на случай возникновения критических задержек.

Критический проект (D)

1. Формирование специальной рабочей группы по управлению графиком под руководством топ-менеджмента.
2. Внедрение инструментов сквозного цифрового мониторинга прогресса в режиме, близком к реальному времени.
3. Закрепление в договоре гибких условий и финансовых механизмов, стимулирующих соблюдение сроков всеми участниками проекта.

Механизм применения матрицы реализован через специализированный расчетный модуль, где автоматически определяется итоговый уровень сложности проекта на основе введенных параметров. Для каждого уровня установлен соответствующий набор контрольных процедур и мероприятий по управлению рисками, что обеспечивает рациональное использование ресурсов при обеспечении требуемого качества проектной документации [6].

Разработанная матрица позволяет перейти от унифицированных методов контроля к адресной системе управления качеством, адаптированной к специфике конкретного проекта.

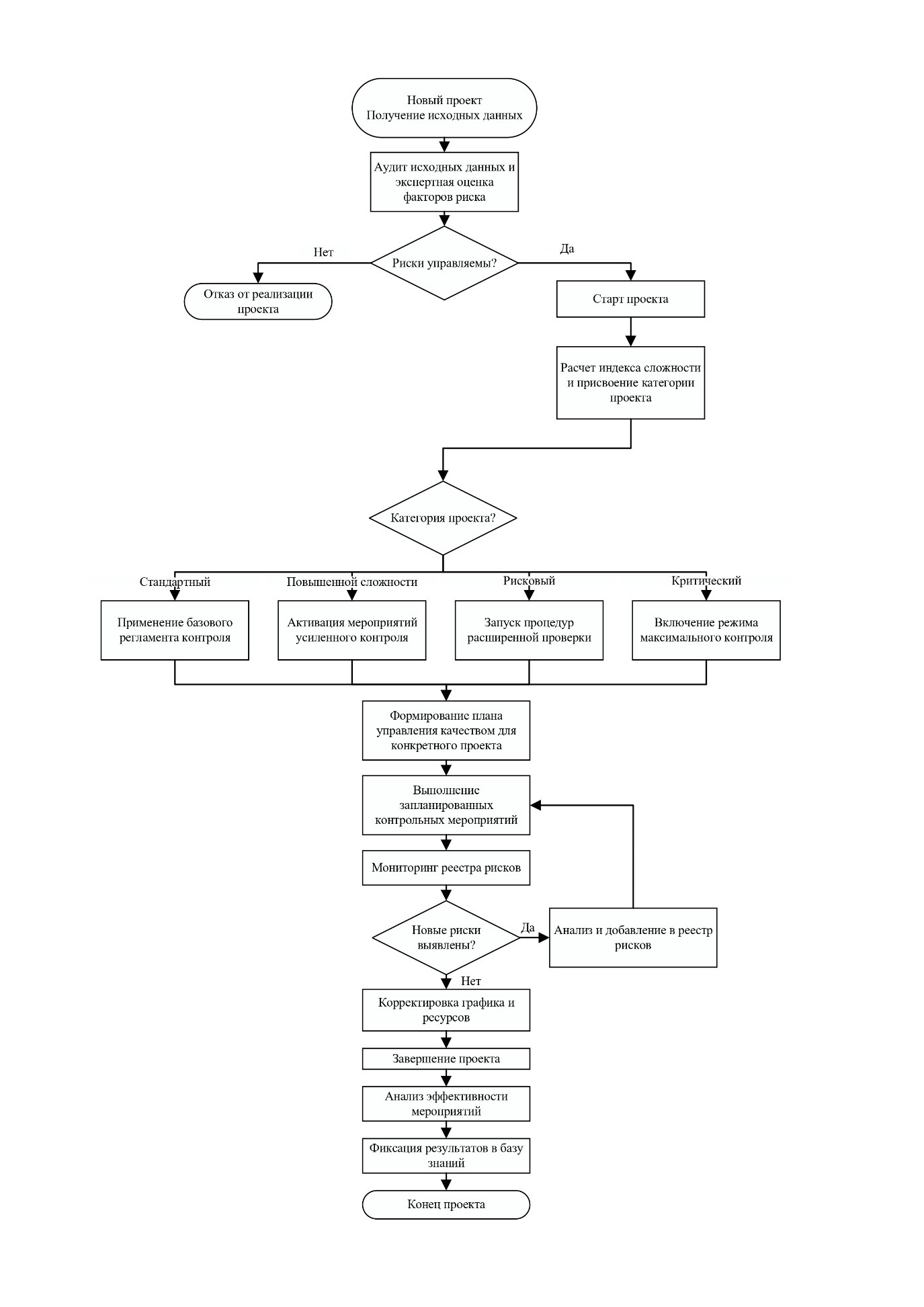
Ключевым результатом исследования стала разработка комплексного практического инструментария внедрения методики проактивного управления рисками. Основу инструментария составляет сквозной алгоритм применения системы управления рисками, представленный на рисунке 3, реализующий принцип непрерывного риск-ориентированного подхода на всех этапах проектирования [7].

Рис. 3. Алгоритм применения системы управления рисками

 

Алгоритм методики включает пять последовательных этапов:

  1. Оценка управляемости ключевых рисков – на основе унифицированного реестра проводится предварительный анализ, позволяющий выявить риски, которые являются критическими и при этом неуправляемыми в рамках заданных условий проекта. При выявлении таких фундаментальных барьеров рекомендуется отказ от проекта как от заведомо рискованного.
  2. Предпроектный анализ – категоризация проекта по уровням сложности на основе оценки объективных параметров и качества исходных данных.
  3. Идентификация рисков – формирование перечня актуальных рисков из унифицированного реестра с учетом специфики проекта.
  4. Формирование плана мероприятий – выбор адекватных уровню сложности проекта управленческих воздействий из матрицы дифференцированных мероприятий.
  5. Мониторинг выполнения – непрерывный контроль эффективности реализуемых мероприятий с возможностью оперативной корректировки.

Для автоматизации расчетных процедур создан специализированный модуль в среде Microsoft Excel, обеспечивающий определение индекса рискованности проекта (ИРП) в реальном времени. Модуль реализует расчетные формулы оценки рисков и предоставляет интерфейс для визуализации динамики изменения рискованности проекта по мере выполнения запланированных мероприятий.

Обсуждение результатов

Разработанная методика проактивного управления качеством проектной документации демонстрирует принципиально новый подход к обеспечению качества в проектной деятельности. В отличие от традиционных реактивных систем, ориентированных на исправление выявленных несоответствий, предложенная методика обеспечивает профилактику дефектов на ранних стадиях проектирования.

Проведенное исследование подтвердило гипотезу о том, что ключевые риски качества проектной документации носят организационно-управленческий характер. Выявленная структура рисков, где доминируют факторы, связанные с человеческими ресурсами и качеством исходной информации, согласуется с данными других исследований в области управления качеством в строительстве [8]. Разработанный реестр рисков с количественными оценками их значимости представляет собой новый инструмент для практического применения в проектных организациях.

Особого внимания заслуживает разработанная матрица категоризации проектов по уровням сложности. Ее практическая ценность заключается в возможности дифференцированного подхода к управлению рисками в зависимости от характеристик конкретного проекта. Такой подход позволяет оптимизировать ресурсы, направляемые на обеспечение качества, избегая как избыточного контроля для простых проектов, так и недостаточного внимания к сложным объектам.

Созданный автоматизированный расчетный модуль представляет собой практическую реализацию принципов риск-ориентированного подхода, закрепленных в ГОСТ Р ИСО 9001-2015 [2].

Применение методики позволит системно выявлять и оценивать критические риски на предпроектной стадии, что позволит принимать взвешенное решение о целесообразности запуска или отмены работ по проекту. В рамках управляемых проектов использование методики должно обеспечить значимое снижение интегрального показателя рискованности за счёт реализации целевых профилактических мероприятий.

Следующие шаги исследования — это апробация на нескольких проектах, а также интеграция разработанной методики с системами информационного моделирования (ТИМ), что позволит создать комплексную систему управления качеством на протяжении всего жизненного цикла объекта капитального строительства.

Заключение

Проведенное исследование позволило разработать и апробировать методику проактивного управления качеством проектной документации на основе риск-ориентированного подхода. В ходе работы достигнуты следующие ключевые результаты.

Сформирован реестр ключевых рисков, содержащий 20 приоритетных факторов с количественными оценками их значимости. Установлено, что наибольшее влияние на качество проектной продукции оказывают организационно-управленческие и информационные риски.

Разработана система дифференцированного управления рисками, включающая матрицу категоризации проектов по уровням сложности и алгоритм применения методики. Создан автоматизированный расчетный модуль, позволяющий оценивать рискованность проектов в режиме реального времени.

Предложенная методика создает основу для перехода от корректирующих действий к превентивному управлению качеством. Практическая реализация системы позволяет оптимизировать ресурсы, направляемые на обеспечение качества проектной документации, за счет фокусировки на наиболее значимых рисках.

Список литературы

1. Отчёт о результатах экспертизы проектной документации за 2023 год / ФАУ «Главгосэкспертиза России». – М., 2024. – 67 с.

2. ГОСТ Р ИСО 9001–2015. Системы менеджмента качества. Требования. – М. : Стандартинформ, 2015. – 33 с.

3. Семенов, В. П. Управление качеством проектирования технических систем : учебное пособие / В. П. Семенов. – СПб. : Изд-во СПбГЭТУ «ЛЭТИ», 2018. – 63 с.

4. Лапидус, А. А. Применение риск-ориентированного подхода при выполнении функций строительного контроля техническим заказчиком / А. А. Лапидус, А. Н. Макаров // Вестник МГСУ. – 2022. – Т. 17, № 2. – С. 232–241. DOI: https://doi.org/10.22227/1997-0935.2022.2.232-241; EDN: https://elibrary.ru/ARPPKP

5. ГОСТ Р 51901.23–2012. Менеджмент риска. Реестр риска. Руководство по оценке риска опасных событий для включения в реестр риска. – М. : Стандартинформ, 2012. – 28 с.

6. Огвоздин, В. Ю. Управление качеством. Основы теории и практики : учебное пособие / В. Ю. Огвоздин. – 6-е изд. – М. : Дело и Сервис, 2019. – 256 с.

7. Рожков, В. Н. Управление качеством / В. Н. Рожков. – М. : ФОРУМ, 2022. – 267 с.

8. Бузырев, В. В. Управление качеством в строительстве : учебное пособие для вузов / В. В. Бузырев, М. Н. Юденко. – 2-е изд. – М. : Юрайт, 2025. – 35 с.

Войти или Создать
* Забыли пароль?