Россия
в статье представлены результаты теоретического обоснования актуальности проблемы развития сельской социальной инфраструктуры. Обоснованы теоретические основы исследования данной проблемы, а также сформулированы базовые понятия по теме исследования. Выявлены, а также схематически представлены сущностные экономические характеристики сельских территорий. Проанализированы и систематизированы классификационные признаки сельских территорий.
сельские территории, инфраструктура, потенциал, развитие
Современный этап развития экономики Российской Федерации предполагает значительные изменения в функционировании агропромышленного комплекса. Санкции способствовали идентификации наиболее уязвимых мест отечественной экономики в контексте продовольственной безопасности. Обеспечение российских граждан необходимыми продуктами питания является сейчас одной из важнейших государственных задач. Развитие и модернизацию агропромышленного комплекса невозможно представить без проведения соответствующих мероприятий на сельских территориях.
Стратегия развития сельских территорий Российской Федерации на период до 2030 года была утверждена Правительством в 2015 году, а последние изменения были внесены в 2017 году. Позднее, экономическая ситуация в стране и мире из-за пандемии COVID-19 и санкций кардинально изменилась. Комплексное представление современных проблем развития сельских территорий позволит сформировать новые направления мероприятий, более эффективных в сложившихся условиях.
Основными противоречиями, необходимыми для отражения и анализа, являются следующими: отсутствие у сельского населения постоянного доступа к медицинским, банковским, образовательным услугам, соответствующего уровню городских сервисов; значительный разрыв в доходах между сельским и городским населением; миграция населения из села в город; отсутствие жилищных коммуникаций на ряде территорий; неразвитая дорожная система. Все эти проблемы оказывают значительное влияние как на демографическую ситуацию в стране, так и на скорость развития предприятий АПК — асимметрия между городскими и сельскими территориями приводит к утрате освоенности земельных участков.
При продвижении на восток страны, территорий, благоустроенных для жизни и производства сельскохозяйственной продукции, становится все меньше. Плотность населения на соответствующих территориях крайне мала, что позволяет сделать вывод о прямой взаимосвязи между степенью развития сельских территорий и демографической ситуацией в регионе. Качество жизни сельского населения значительно уступает городскому, что и способствует оттоку населения. Смертность на сельских территориях, возникающая в том числе и из-за отсутствия доступной и качественной медицинской помощи, также значительно влияет на демографию страны.
Таким образом, коррекция запланированных мероприятий по развитию сельских территорий, ввиду изменившихся социально-экономических условий, необходима. Актуальность проблемы основывается на ухудшении демографических показателей сельских территорий и необходимости развития предприятий агропромышленного комплекса в условиях санкционного давления на российскую экономику. Также, прослеживается взаимосвязь между качеством жизни сельского населения и объемами производства сельскохозяйственной продукции на освоенной земле.
Развитие сельских территорий можно рассматривать как элемент поддержания национальной безопасности России. Сельскую местность традиционно рассматривают в связке «человек-природа», что позволяет сделать вывод о значимости селян в деятельности агропромышленного комплекса. Невозможно отделить сельское сообщество и качество его жизни от объемов производства сельскохозяйственной продукции в России и уровня экологической безопасности страны. Д.С. Нардин и М.Р. Шаяхметов определяют важнейшим фактором, который необходимо рассмотреть при принятии тех или иных управленческих решений на сельской территории, тесную взаимосвязь человека, результатов его труда и природы [1]. А.П. Третьяков и А.С. Лылов отмечают, что в сельской местности под трудом человека чаще всего принимается производство и переработка сельскохозяйственной продукции – это является основным видом деятельности селян [2]. Это также говорит о том, что сельское население традиционно самостоятельно частично осуществляет самообеспечение продуктами питания.
Такими авторами, как Д.В. Хрипкова и К.А. Хрипков, отмечается, что сельское сообщество является консолидированным локальным социумом, которому удалось сохранить многие элементы традиционной культуры – то есть, здесь важна не только связка «человек-природа», но и «человек-человек» [3]. А.И. Костяев акцентирует внимание на том, что консолидированность сельского сообщества является важнейшим фактором определения вектора развития всего агропромышленного комплекса – институты самоуправления и саморазвития на селе могут эффективно мобилизовать человеческий капитал для производства сельскохозяйственной продукции [4]. Таким образом, сельские территории являются основой не только продовольственной безопасности страны, но и фундаментом сохранения исторического культурного наследия.
Немаловажным остается и демографический вопрос. Так как в общем по стране уровень жизни сельского населения значительно ниже городского, сохраняется тенденция миграции населения в города. Это связано и с недостатком рабочих мест с приемлемым уровнем заработной платы. Но при этом, Н.В. Кузина отмечает, что сельская местность так же остается одним из важнейших центров воспроизводства населения – на соответствующих территориях прослеживаются высокие показатели рождаемости [5]. При должном уровне социальных услуг этот показатель может стать еще выше: необходима корректировка запланированных мероприятий по обеспечению сельского населения инфраструктурой медицинского, коммунального характера. Также это поспособствует привлечению новых кадров на предприятия агропромышленного комплекса.
Проблемы развития сельских территорий невозможно рассматривать в разрыве с их основными характеристиками, отражающими современную ситуацию на селе. Исходя из всего вышеизложенного, можно сформулировать следующие сущностные характеристики сельских территорий (Рисунок 1).
Таким образом, первостепенными сущностными экономическими характеристиками сельских территорий являются следующие: определенная территория, состоящая в основном из возделываемых земельных участков; тесная взаимосвязь человека и его деятельности с природой; сельское сообщество как консолидированная общность людей, склонных к самоуправлению и саморазвитию. Следствием из них соответственно можно выделить: частичное самообеспечение сельского населения продуктами питания; производство сельскохозяйственной продукции как основной вид деятельности человека; сохранение традиционного уклада жизни и культурных ценностей. При принятии тех или иных управленческих решений в сельских территориях необходимо рассматривать не только экономический потенциал местности, но и социокультурные особенности проживающего там населения.
Рисунок 1 – Сущностные экономические характеристики сельских территорий
Для наиболее эффективного управления сельскими территориями необходимо рассматривать их в разрезе индивидуальных особенностей каждой территории. Группы этих особенностей, признаков, можно выделить следующие: географические, социальные, экономические и др. В зависимости от выбранной категории доминирующих признаков будет изменяться и классификация сельских территорий.
Г. А. Бахматова предлагает разделять сельские территории по критерию «проблемности». На отнесение той или иной местности в определенную классификационную группу будут влиять: естественный прирост (убыль) населения, качество жизни, уровень освоенности земель, степень продовольственной безопасности, рост сельского хозяйства. Таким образом, сельские территории можно разделить (в порядке возрастания «проблемности») на: благополучные, развивающиеся, рецессивные (стагнационные), депрессивные (кризисные) [6]. Данная классификация имеет довольно обобщённый характер, так как принимает во внимание целую группу социально-экономических факторов. Также стоит отметить и возможность «пограничной» типологизации территорий – когда при принятии тех или иных управленческих решений село находится в состоянии перехода из одной группы в другую.
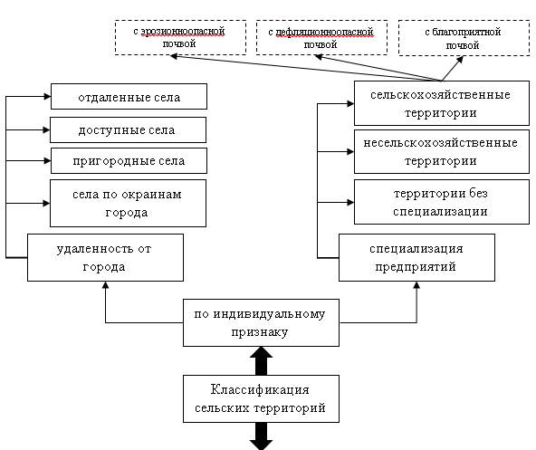
Более узкой является авторская классификация сельских территорий Н. Гришакиной и А. Семеновой. В их работе предлагается в качестве классификационного признака удаленность села от города. Таким образом ими выделяются следующие группы территорий: села по окраинам городов, пригородный пояс сельских территорий (пригородные села), доступные села, отдаленные села, а также незаселенные территории в пределах всех вышеперечисленных групп [7]. Данную классификацию можно рассматривать и с географической, и с социально-экономической точки зрения. Удаленность сельской территории от города значительно влияет на доступ населения к социальным, образовательным, банковским услугам (ввиду неразвитости соответствующей инфраструктуры на селе), а также на функционирование предприятий АПК в целом и цепочку поставок сельскохозяйственной продукции в частности. С. Г. Головина, аналогично Н. Гришакиной и А. Семеновой, принимает во внимание при классификации сел их удаленность от города, но все же делает акцент на плотности населения в самих селах и ближайших к ним городах. Таким образом, сельские территории делятся на те, в которых не менее 50 % населения проживает в пределах одного часа езды от плотной городской застройки с населением более 250 тыс. человек; территории вблизи малых или средних городов (с населением менее 250 тыс. человек или примерно равным этому числу); отдалённые сельские территории [8].
А.А. Ткаченко, А.А. Смирнова и И.П. Смирнов предлагают несколько типов классификации сельских территорий. В одном из них главным классификационным признаком является функциональная принадлежность действующих в определенной местности предприятий. Здесь выделяются территории: сельскохозяйственные, несельскохозяйственные, без выраженной функции, специализации. Также авторами была предложена классификация сельских территорий по группе признаков: наличие крупных водных и иных природных объектов, значимых мест размещения отдыхающих, дачных участков. В общем виде эти признаки были объединены в понятие «рекреационный потенциал», а территории разделены на обладающие значимым рекреационным потенциалом и не обладающие им [9].
Касаемо сельскохозяйственных территорий, И.А. Трофимов, Л.С. Трофимова, Е.П. Яковлева, А.А. Шпедт и Т.А. Асеева предлагают классифицировать местность по состоянию почв. Таким образом, выделяются территории с: эрозионноопасными почвами, дефляционноопасными почвами [10]. Также можно выделить почву с благоприятной структурой – наиболее подходящую для земледелия и животноводства при ряде поддерживающих мероприятий. Таким образом, можно сформировать следующую классификацию сельских территорий (Рисунок 2).
Данная классификация характеризуется тем, что одна и та же сельская территория может относится сразу к нескольким группам. Это позволяет сформировать более полное представление о той или иной местности, составить обстоятельный план управленческих мероприятий. Так, благополучные и развивающиеся территории, как правило, обладают значимым рекреационным потенциалом и находятся вблизи городов с численностью населения более 250 тыс. человек. При этом, если брать во внимание специализацию предприятий в той или иной местности, сельскохозяйственные территории с эрозионнопасной почвой без проведения соответствующих аграрных мероприятий вряд ли будут обладать значимым рекреационным потенциалом. В первом случае необходимы поддерживающие меры, во втором – мероприятия восстановительного характера.


Рисунок 2 – Классификация сельских территорий
Таким образом, можно сформулировать определение понятию «сельская территория»: это определенная местность, состоящая в основном из возделываемых земельных участков, которая обладает определенным уровнем значимости рекреационного потенциала вследствие пригодности земли к животноводству и земледелию, а также консолидации проживающего там населения и степени связи их деятельности с природой. На основе анализа научных литературных источников и всего вышеизложенного, целесообразно сформулировать следующие авторские базовые понятия по теме исследования и схематически представить логику их взаимосвязи и иерархию (Рисунок 3).
По результатам анализа, обобщения и систематизации теоретических основ, развитие социальной инфраструктуры сельских территорий следует определить, как последовательность действий, направленных на возведение новых и модернизацию имеющихся объектов социальной сферы, расположенных в сельской местности и обеспечивающих высокий уровень жизни населения и отвечающих современным запросам общества


Рисунок 3 – Логика и последовательность формулировки базовых понятий исследования
1. Нардин, Д. С. Основные подходы к управлению природно-антропогенными комплексами сельских территорий / Д. С. Нардин, М. Р. Шаяхметов // Электронный научно-методический журнал Омского ГАУ. - 2019. - № 4(19). - С. 8.
2. Третьяков, А. П. Особенности социально-экономического развития сельских территорий России / А. П. Третьяков, А. С. Лылов // Теория и практика мировой науки. - 2017. - № 9. - С. 35-40.
3. Хрипкова, Д. В. Социально-демографическое развитие сельских территорий в условиях нестабильной экономической конъюнктуры / Д. В. Хрипкова, К. А. Хрипков // Материалы Афанасьевских чтений. - 2022. - № 3(40). - С. 93-95.
4. Костяев, А. И. Сельскохозяйственная потребительская кооперация как институт саморазвития сельских территорий / А. И. Костяев // Фундаментальные и прикладные исследования кооперативного сектора экономики. - 2018. - № 2. - С. 3-15.
5. Кузина, Н. В. Общие характеристики сельских территорий и вопросы национальной безопасности / Н. В. Кузина // Society and Security Insights. - 2021. - Т. 4, № 1. - С. 78-100.
6. Бахматова, Г. А. Проблемные сельские территории, классификация и Причины возникновения / Г. А. Бахматова // Никоновские чтения. - 2016. - № 21. - С. 92-94.
7. Гришакина, Н. Классификация сельских территорий как логическая операция оценки социально-экономического развития региона / Н. Гришакина, А. Семенова // Вестник РГГУ. Серия: Экономика. Управление. Право. - 2018. - № 1(11). - С. 70-90.
8. Головина, С. Г. Идентификация сельских территорий: значение для государственной политики / С. Г. Головина // Вызовы глобализации и развитие цифрового общества в условиях новой реальности : сборник материалов VIII Международной научно-практической конференции, Москва, 22 мая 2023 года. - Махачкала: Общество с ограниченной ответственностью "Издательство АЛЕФ", 2023. - С. 214-217.
9. Ткаченко, А. А. Опыт географической классификации сельских районов Тверской области / А. А. Ткаченко, А. А. Смирнова, И. П. Смирнов // Крестьяноведение. - 2021. - Т. 6, № 3. - С. 6-18. - DOIhttps://doi.org/10.22394/2500-1809-2021-6-3-6-18.
10. Трофимов И.А. Агроландшафтно-экологическое районирование - основа устойчивого развития сельского хозяйства Восточной Сибири и Дальнего Востока / И. А. Трофимов, Л. С. Трофимова, Е. П. Яковлева [и др.] // Биосфера. - 2022. - Т. 14, № 3. - С. 193-199.



