Россия
Россия
: В статье проанализирован существующий опыт внедрения технологии информационного моделирования объекта капитального строительства на различных этапах жизненного цикла. Отмечено, что применение технологии рассматривается на отдельных этапах жизненного цикла объекта капитального строительства, и отсутствует механизм перехода от одной информационной модели к другой. Выявлено, что правила ведения исполнительной документации, отражающей не только фактическое исполнение решений проектной и рабочей документации, но также фактическое состояние ОКС или его отдельных элементов регламентированы, и существующий подход предполагает, что эксплуатация здания основывается на рабочей документации с внесенными изменениями, отражающими текущее состояние объекта, т. е. на базе исполнительной документации. Обоснована целесообразность разработки информационной модели с различным набором детализации и атрибутивным наполнением, соответствующих различным видам документации: проектной, рабочей и исполнительной. Разработана универсальная дорожная карта внедрения технологии информационного моделирования в проектной компании, дана структура хранения информационных моделей строительного объекта, предложены дальнейшие шаги по внедрению ТИМ на последующих этапах жизненного цикла объекта капитального строительства для повышения эффективности ее применения.
информационные системы, информационное моделирование в строительстве, рабочая документация, исполнительная документация, проектная документация, объект капитального строительства
Введение
Практика использования технологии информационного моделирования (ТИМ) при реализации проектов, показывает, что эффективность внедрения технологии в проектной организации напрямую зависит от первичного планирования всех работ, связанных с ее интеграцией.
При этом вопросам внедрения ТИМ в последнее время посвящается значительное количество научных публикаций, однако, применение технологии рассматривается на отдельных этапах жизненного цикла объекта капитального строительства (ОКС), и отсутствует механизм перехода от одной стадии информационной модели к другой [1-8].
На рис. 1 схематически представлен жизненный цикл объекта капитального строительства в условиях внедрения ТИМ.

Рис. 1. Типовой жизненный цикл объекта капитального строительства
В то же время СП 48.13330.2019 «Организация строительства» регламентирует правила ведения исполнительной документации, отражающей не только фактическое исполнение решений проектной и рабочей документации, но также фактическое состояние ОКС или его отдельных элементов. Существующий подход предполагает, что эксплуатация здания будет основываться на рабочей документации с внесенными изменениями, отражающими текущее состояние объекта, т. е. на базе исполнительной документации.
Таким образом, представленная на рис.1 схема не учитывает информацию, содержащуюся в исполнительной документации, но необходимую на этапе эксплуатации ОКС.
В этой связи целесообразным видится необходимость изначального планирования существования нескольких ИМ с различным набором детализации и атрибутивным наполнением, соответствующих различным видам документации: проектной, рабочей и исполнительной.
Материалы и методы
Разработка структуры проекта, а также дорожной карты ее заполнения, проведена с учетом нормативно-правовых документов, регламентирующих процесс внедрения технологии информационного моделирования на различных этапах жизненного цикла объектов капитального строительства, а также регламентирующих процесс реализации проектов возведения ОКС, основными из которых являются:
- требования к составу проектной документации, изложенные в постановлении Правительства № 87 "О составе разделов проектной документации и требованиях к их содержанию";
- правила формирования информационной модели объектов на различных стадиях жизненного цикла, представленные в СП 333.1325800.2020 «Информационное моделирование в строительстве. Правила формирования информационной модели объектов на различных стадиях жизненного цикла»;
- порядок проведения строительного контроля при осуществлении строительства, реконструкции и капитального ремонта объектов капитального строительства, утвержденный Постановлением правительства РФ от 21 июня 2010 года N 468 в Положении о порядке проведения строительного контроля при осуществлении строительства, реконструкции и капитального ремонта объектов капитального строительства и др.
Результаты
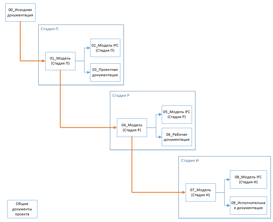
В результате проведенных исследований сформирована структура проекта (рис.2), которая позволяет реализовать дорожную карту, представленную на рис.3.

Рис. 2. Принципиальная схема структуры проекта
По согласованию с заказчиком данная структура может быть ориентирована на реализацию пилотного проекта, отвечающего одной стадии (например, проектная документация), однако большинство компаний стремится к внедрению ТИМ на всех стадиях проектирования.

Рис. 3. Дорожная карта внедрения ТИМ на стадиях: П (проектная документация),
Р (рабочая документация) и И (исполнительная документация)
В связи с тем, что исходными данными (00_Исходная документация) пилотного проекта может быть документация с разных стадий проектирования, то и структура проекта, и точка его начала могут меняться, т. е. начальная точка пилотного проекта зависит от исходных данных (Стадия П или Р) . Как правило, для пилотного проекта берется документация стадии П.
Директория 01_Модель (Стадия П), может содержать как информационную модель строительного объекта, выполненную в каком-то одном программном обеспечении, что является довольно редким явлением, так и содержать набор директорий, включающих компоненты модели, разработанные в различном ПО.
На рис.4 представлен пример структуры информационной модели ОКС, из которой видно, что выполнение работ можно распараллелить за счет разбиения модели на составные компоненты. При этом появляется возможность применения соответствующего задачам программного обеспечения.

Рис. 4. Примерная структура ИМ ОКС [9]
При этом необходимо учитывать, что разбиение модели на компоненты - составные части - необходимо делать не только по группам решений, но и разбивая данные решения на комплекты, которые, могут быть представлены как отдельными системами, так и частями конструкций (например, в случае с железобетонными конструкциями, целесообразным является разбиение раздела КЖ по высоте (этажам), где одна часть конструкции соответствует одному комплекту рабочей документации, т.е. при делении конструкции учтен последующий выпуск рабочей документации).
При этом при наименовании файлов необходимо указывать не только название компонента, но и версии ПО, в котором он разработан (рис.5).

Рис. 5. Процесс конвертации файла [9]
На представленном примере конвертации файла можно проследить процесс изменения его наименования.
Раздел «02_Модель IFC (Стадия П)» содержит консолидированную модель в формате IFC, которая должна удовлетворять требованиям Главгосэкспертизы по версии формата ifc и атрибутивному наполнению.
Данная модель может быть создана как в ПО разработки, так и в специализированном ПО, которое позволяет как осуществлять общую сборку модели, так и производить поиск «коллизий», а также подключать сопутствующие инженерные данные, такие как сроки и стоимость строительства (4D и 5D проектирование) .
Раздел «03_Проектная документация» должен содержать проектную документацию, полученную из модели, как правило, в формате dwg, а также подписанную документацию в формате pdf.
При грамотном планировании стадии П модель стадии Р (04_Модель (Стадия Р)), по файловому составу будет являться копией модели стадии П с более высоким уровнем детализации, отвечающем требованиям разработки РД.
Сводная модель 05_Модель IFC (Стадия Р) и 06_Рабочая документация выпускаются аналогичным способом, что и на предыдущей стадии.
Финальная стадия проектирования – формирование исполнительной документации (07_Модель (Стадия И)) или же as-build модель. Данная документация содержит информацию о текущем состоянии объекта (после строительства) и является основой для последующих этапов эксплуатации, реконструкции или сноса. Данная документация является уточненной версией рабочей документации, а ИМ данной стадии представляют собой еще более точную версию модели Р (с позиции положения объектов друг относительно друга, а также содержащую выявленные дефекты строительства).
Уточнение модели Р можно проводить на базе облаков точек, полученных в результате лазерного сканирования или технологии фотограмметрии, поскольку многое ПО, поддерживающее ТИМ, имеет функционал, позволяющий не только загрузить облака точек в информационную модель, но также производить корректировку модели на основе полученных данных.
Заключение
По окончанию пилотного проекта предложенная структура проекта может быть перенесена и на вновь проектируемые объекты, за исключением директории 00_Исходная документация. Вопросом для проработки остается проблема передачи информационной модели стадии П в расчетные комплексы, однако логичным видится задача внесения необходимых нагрузок и воздействий в основную модель стадии П и последующую передачу данной модели в расчетные комплексы.
Перспективным направлением видится разработка системы, осуществляющей не только хранение различных состояний объекта на стадиях П, Р, И, но и обеспечивающей сравнение этих состояний на этапе эксплуатации.
1. Болотова А.С., Маршавина Я.И. Проблемы внедрения технологии информационного моделирования в России // Строительное производство. 2021. № 2. С. 70-80. https://doi.org/10.54950/26585340_2021_2_70 EDN: https://elibrary.ru/PEYWAO
2. Кузьмина Т.К., Ледовских Л.И. Особенности использования технологии информационного моделирования при осуществлении строительного контроля // Строительное производство. 2021. № 4. С. 49-53. https://doi.org/10.54950/26585340_2021_4_8_49 EDN: https://elibrary.ru/APBOAY
3. Плахутина А.А. Моделирование жизненного цикла здания спортивного комплекса на стадии проектирования, эксплуатации и реконструкции // Строительство и архитектура. 2023.Т.11 2. С. 114-120. https://doi.org/10.29039/2308-0191-2023-11-2-14-14 EDN: https://elibrary.ru/KVHPKW
4. Шутова М.Н., Кужелева В.А., Минькова А.А. и др. Информационное моделирование и управление жизненным циклом строительных объектов в городе Новочеркасске // Строительство и архитектура. 2023. Т. 11. № 2. С. 15. https://doi.org/10.29039/2308-0191-2023-11-2-15-15 EDN: https://elibrary.ru/EOKSGS
5. Сиротский А.А. Консолидация информационных моделей объектов строительства в единое пространство больших данных//Строительство и архитектура. 2023. Т. 11. № 3. С. 11. https://doi.org/10.29039/2308-0191-2023-11-3-11-11 EDN: https://elibrary.ru/EHDHXE
6. Гаряева В.В., Парфенов С.В., Гаряев А.Н. Интеграция технологий информационного моделирования в управление жизненным циклом объектов малоэтажного строительства // Строительство и архитектура. 2023. Т. 11. № 4. С. 35. https://doi.org/10.29039/2308-0191-2023-11-4-35-35 EDN: https://elibrary.ru/PFILBZ
7. Феттер М.Г., Евтушенко С.И. Проблемы применения автоматической расстановки элементов при построении информационной модели трубопроводных систем здания по облакам точек // Строительство и архитектура. 2022. Т. 10. № 2. С. 71-75. https://doi.org/10.29039/2308-0191-2022-10-2-71-75 EDN: https://elibrary.ru/NVEZMF
8. Осташев Р.В., Евтушенко С.И. Разработка IFC маппинга для выгрузки информационных моделей архитектурных решений // Строительство и архитектура. 2022. Т. 10. № 2. С. 91-110. https://doi.org/10.29039/2308-0191-2022-10-2-91-110 EDN: https://elibrary.ru/YADGFT
9. Шилов Л.А. Практический BIM. М. : Альпен-Принт, 2022. 172 с. EDN: https://elibrary.ru/NGJJNT




